原创计算机毕业设计—21198 基于大数据分析的房屋租赁推荐系统的设计与分析(源码免费领)程序定制、成品、论文
本课题的研究对象是基于大数据分析的房屋租赁推荐系统,该系统使用Java开发语言,通过spark框架结合MySQL数据库,充分利用上了在大学中所学到的知识,并且能够使系统真正的发布到互联网上,而不是一个单纯的演示系统。该系统的开发实现了系统用户、房屋分类管理、房屋数据管理、房屋信息管理、系统管理、公告信息管理、资源管理等房屋租赁个性化功能。
摘 要
随着城市人口和经济的不断发展,房屋租赁市场越来越繁荣。同时,互联网和大数据技术的发展也为房屋租赁市场提供了更多的机会和挑战。传统的房屋租赁方式存在信息不对称、选择困难等问题,租房者往往需要花费大量时间和精力来寻找合适的房屋。因此,设计一个基于大数据分析的房屋租赁推荐系统,可以为租房者提供个性化房屋租赁信息推荐,为租房者提供一个获取房屋租赁信息推荐和分析的渠道,帮助租房者快速找到合适的房屋,提高房屋租赁效率和用户体验。
本课题的研究对象是基于大数据分析的房屋租赁推荐系统,该系统使用Java开发语言,通过spark框架结合MySQL数据库,充分利用上了在大学中所学到的知识,并且能够使系统真正的发布到互联网上,而不是一个单纯的演示系统。该系统的开发实现了系统用户、房屋分类管理、房屋数据管理、房屋信息管理、系统管理、公告信息管理、资源管理等房屋租赁个性化功能。本系统在设计上,考虑到系统内容以及系统的受众群体,在系统的美工方面采用了比较正规的设计,同时也提供了友好的界面、简单的操作及安全的数据存储,经过测试,该系统运行效果稳定,高效、智能、安全、快捷。在具体的应用过程中,有可能会出现一些问题,今后将还会对本系统不断地进行完善、更新,使其功能更强大,应用更广泛,满足用户多元化需求。
关键词:Java开发语言;spark框架;基于大数据分析的房屋租赁推荐系统
Abstract
With the continuous development of urban population and economy, the housing rental market is becoming increasingly prosperous. At the same time, the development of Internet and big data technology also provides more opportunities and challenges for the housing rental market. Traditional housing rental methods face problems such as information asymmetry and difficulty in selection, and tenants often need to spend a lot of time and effort searching for suitable housing. Therefore, designing a housing rental recommendation system based on big data analysis can provide personalized housing rental information recommendations for tenants, provide a channel for tenants to obtain housing rental information recommendations and analysis, help tenants quickly find suitable housing, improve housing rental efficiency and user experience.
The research object of this topic is the house leasing recommendation system based on big data analysis. This system uses the Java development language, combines the Spark framework with the MySQL database, makes full use of the knowledge learned in the university, and enables the system to be truly published on the Internet, rather than a simple demonstration system. The development of this system has implemented personalized functions for housing rental, including system users, housing classification management, housing data management, housing information management, system management, announcement information management, and resource management. In terms of design, this system takes into account the content and audience of the system, and adopts a relatively formal design in terms of graphic design. At the same time, it also provides a friendly interface, simple operation, and secure data storage. After testing, the system runs stably, efficiently, intelligently, safely, and quickly. In the specific 系统lication process, there may be some problems, and in the future, this system will continue to be improved and updated to make its functions more powerful, 系统lications more extensive, and meet the diverse needs of users.
Keywords: Java development language; Spark framework; A housing rental recommendation system based on big data analysis
目 录
随着互联网和数字化技术的快速发展,个性化推荐在各行各业中变得越来越重要。针对用户需求的精准定制能够提高用户参与度、满足用户的需求意愿。在城市人口和经济的不断发展的背景下,房屋租赁市场越来越繁荣。传统的房屋租赁方式存在信息不对称、选择困难等问题,租房者往往需要花费大量时间和精力来寻找合适的房屋。同时,互联网和大数据技术的发展也为房屋租赁市场带来更多的机会和挑战。因此,设计一个基于大数据分析的房屋租赁推荐系统,是顺应时代发展的必然要求。
基于大数据分析的房屋租赁推荐系统选题背景源于对传统房屋租赁方式的不足和对个性化租赁推荐潜力的认识。传统房屋租赁推荐方式通常采用广告投放和中介宣传等方法,往往缺乏精确的目标客户定位和个性化定制的推荐策略。房屋租赁推荐系统的设计与分析,通过收集、分析和挖掘用户的个人信息和行为数据数据,可以深入了解用户的房屋喜好、租赁习惯。基于这些数据,系统可以利用先进技术,为每个用户量身定制个性化的房屋租赁推荐策略。这种精准的定制能够提高房屋资讯和房屋信息点击率和用户参与度,可以为租房者提供更高效的个性化房屋租赁信息推荐,为租房者提供一个获取房屋租赁信息推荐和分析的渠道,帮助租房者快速找到合适的房屋,提高房屋租赁效率和用户体验。
本课题的研究对象是基于大数据分析的房屋租赁推荐系统,该系统使用Java开发语言,通过spark框架结合MySQL数据库,这种模式下,系统能够准确了解用户需求、兴趣偏好和租赁行为,为用户提供真正符合其个性化需求的信息或服务。因此,开发一个基于大数据分析的房屋租赁推荐系统具有重要的研究背景和实际应用价值。
该系统实现了系统用户、房屋分类管理、房屋数据管理、房屋信息管理、系统管理、公告信息管理、资源管理等房屋租赁个性化功能。本系统在设计上,考虑到系统内容以及系统的受众群体,在系统的美工方面采用了比较正规的设计,同时也提供了友好的界面、简单的操作及安全的数据存储,经过测试,该系统运行效果稳定,高效、智能、安全、快捷。在具体的应用过程中,有可能会出现一些问题,今后将还会对本系统不断地进行完善、更新,使其功能更强大,应用更广泛,满足用户多元化需求。
基于大数据分析的房屋租赁推荐系统的设计与分析能够提高租房效率,通过分析用户的需求和偏好,系统可以给用户推荐符合其需求的房屋推荐,减少租房者的搜索时间和成本,提高租房成功的效率。并且,房屋租赁推荐可以为用户提供更加精准和个性化的房屋推荐,帮助他们找到满意的租赁房源,提高用户体验和满意度。同时可以促进房屋市场发展,租房推荐系统的设计和分析可以从大数据的角度,了解房屋租赁市场的供需情况和发展趋势,对房屋租赁市场的优化、调控和发展提供参考意见。
综上所诉,通过系统分析用户需求和偏好,能够为租房者提供更快捷、个性化的房屋推荐,降低租房者的搜索时间和成本,提高租房效率。这不仅将优化用户体验和满意度,还有助于了解房屋市场供需情况和发展趋势,为房屋市场的优化、调控和发展提供重要参考。因此,基于大数据分析的房屋租赁推荐系统的研究具有重要实践意义和推动房屋租赁市场发展。
(1)系统需求分析:对目标用户群体进行调查和研究,了解用户需求和习惯。通过需求分析,确定系统的功能和特性。
(2)系统设计与实现:该使用Java开发语言,通过spark框架结合MySQL数据库,基于大数据分析,设计并实现一个操作简单且高效的用户友好界面,使用户能够轻松地搜索、浏览和收藏房屋资讯、房屋信息等信息,考虑到用户需求,系统还可以提供个性化推荐和功能,提高房屋租赁信息管理效率和推荐精准度。
(3)数据管理:研究如何有效地收集、整理和管理大量房屋数据,实现便捷的导入数据,并进行数据分析。讨论不同的数据源和采集方法,并评估其准确性和可靠性。
(4)用户评价与反馈:通过用户调查和评价,评估用户对系统的满意度和使用体验。收集用户反馈,并根据反馈改进和优化系统功能。
(5)效果评估与推广策略:通过实验或问卷调查等方法,评估系统对用户行为的影响。提出有效的推广策略,增加用户数量并提高系统的使用率。
早在上个世纪90年代,Java就由詹姆斯·高斯林进行开发,自诞生之日起,Java就一直深深的受到了程序开发者的广泛喜爱,它作为计算机主要的编程语言,一直到今。Java语言是真的是一种纯面向对象的计算机语言,在Java的世界中,所有的方法、数据类型、符号等都是以类的方式存在的,最顶层的就是Object,所有的类都是对object的继承。继承是Java中的核心思想,与C语言不同的是,子类只有一个父类,这样的好处就是操作更加的简便,让人更容易理解,在代码的书写上也会容易较多。Java另外一个特性就是多态性,调用父类接口的方法可以实现子类的实现,这样的好处就是很好的对实现方法进行了隐藏(封装),而且又能够把API进行公开,一举两得。接口思想很好的诠释了想象对象的思想,让面向对象编程渐渐转向面向接口编程。如今,随着编程思想的继续发展,Java也加入了一些函数式编程的思想,这样的好处就是让编程代码更加的简洁与方便。本管理系统采用Java编程语言进行后台的开发,一是鉴于标准化制定以后,Java语言常用于大型商业应用程序后台系统中,生态稳定;二是也希望通过本系统的开发提高自己编写Java代码的能力。
Apache Spark 是专为大规模数据处理而设计的快速通用的计算引擎。Spark是UC Berkeley AMP lab (加州大学伯克利分校的AMP实验室)所开源的类Hadoop MapReduce的通用并行框架,Spark,拥有Hadoop MapReduce所具有的优点;但不同于MapReduce的是——Job中间输出结果可以保存在内存中,从而不再需要读写HDFS,因此Spark能更好地适用于数据挖掘与机器学习等需要迭代的MapReduce的算法。Spark 是一种与 Hadoop 相似的开源集群计算环境,但是两者之间还存在一些不同之处,这些有用的不同之处使 Spark 在某些工作负载方面表现得更加优越,换句话说,Spark 启用了内存分布数据集,除了能够提供交互式查询外,它还可以优化迭代工作负载。
Spark 是在 Scala 语言中实现的,它将 Scala 用作其应用程序框架。与 Hadoop 不同,Spark 和 Scala 能够紧密集成,其中的 Scala 可以像操作本地集合对象一样轻松地操作分布式数据集。尽管创建 Spark 是为了支持分布式数据集上的迭代作业,但是实际上它是对 Hadoop 的补充,可以在 Hadoop 文件系统中并行运行。通过名为 Mesos 的第三方集群框架可以支持此行为。Spark 由加州大学伯克利分校 AMP 实验室 (Algorithms, Machines, and People Lab) 开发,可用来构建大型的、低延迟的数据分析应用程序。
数据库作为数据的存储地方是项目必须的,MySQL是一款非常优秀的关系型数据库,早期的Mysql并不是甲骨文公司的,后来才被他收购的。Mysql非常的小巧,安装包才几兆,sql语言的书写也比较容易学习,最重要的是mysql同时也是一款开源的软件,所以不需要额外进行付费,本系统本身也是以学习总结所学知识为主,在系统的开发上最好尽量使用免费的软件,所以选用mysql进行数据库管理。Mysql的容量也是非常大的,同时支持分库分表的操作,支持分布式,所以越来越多的中小企业选择该款数据库管理工具。另外值得一提的是,开源也有一个不好的地方,就是容易遭到破解和黑客攻击,所以mysql在使用上还是更多的使用在中小项目中。
为了迎合当今社会的现况,便于在市场中打开局面、占有一席之地;在大数据时代下,所有的信息化资源全部都是共享资源、为了长远性考虑,对此需要考虑如何推动整体的系统开发实现标准化。保证系统成功,所以就必须从效益、技术等上面做可行性报告研究。
基于大数据分析的房屋租赁推荐系统的注册与登陆页面设计简洁容易应用,可以通过最常见的页面窗口来登录页面,并利用过计算机实现登录功能,因此使用者只要平时利用过计算机都可以实现登录应用。此操作系统的研发工作环境运用了Java技术,并运用了spark结构,这些研发工作环境都使得此系统功能更为完整,使整个设计更为个性化,使用者功能也更为简洁方便。本基于大数据分析的房屋租赁推荐系统具备了易于运行、容易管理、交互性较好的优点,在实际操作上也是非常简单的。因此,本基于大数据分析的房屋租赁推荐系统也可进行商业设计。
综上所述,该设备的研发符合技术、工艺和技术要求,因此其研发具有可操作性。
技术可行性是指所确定的科学技术或决策方法中的科学技术均未突破组织掌握或相关人员熟悉的科学技术资源的界限。在技术研究过程中,应注意全面调查系统研发过程中包含的各种关键技术问题,尽可能选择成熟技术,认真引用先进技术,关注特定的研究平台和开发人员,评估关键技术的有效性。
Java技术对于该基于大数据分析的房屋租赁推荐系统的设计和实施很是关键,基于spark架构的和MySQL数据库管理,对于前台的应用和后台的数据库管理都是至关重要的,要想有效应用该程序,就需要保持功能全面、易懂易简单使用的特性。构建数据库管理时,需要确保数据分析信息完全、数据分析信息稳定性好、数据分析信息稳定性较高的库。在早期,人们对Java的基本重要知识点就有理解和熟悉,对MySQL数据库发生过简要的掌握、熟悉,在早期对软件工程测试,以及UML语言等基础课程发生过大致的掌握和练习,经过对上述课程练习,就能够对上述课程有相应的信息系统开发、检验和判断。Java可以和MySQL结合起来研发一个基于大数据分析的房屋租赁推荐系统,一定是合理而且有效的。因此,其研发具有技术可行性。
正因为本系统是在服务器的基础上开发的,系统开发成功以后,用户无需导航指导便可自己上手进行操作。系统一经开发测试后,在计算机移动客户端能上网的情况下,只需在浏览器里完成所有可用操作,也无需配置复杂的使用和运行环境,只需一个网址便可进入系统。因此,其研发具有运行可行性。
系统流程是用一些特定的符合和线条来进行演示用户在使用系统时的过程,在进行系统分析的时候,业务流程可以帮助开发人员更好的理解业务,发现错误,完善系统。
用户成功登入系统后就能够实现增加数据的操作,增加数据的编号由系统生成,用户不能随意填写,除了编号以外,其他增加信息用户自己填写,填写后的信息经过系统验证,验证通过后即可完成数据新增,数据新增的流程图如下图2-1所示。

图3-1 数据新增流程图
如果系统里面存在一些没有用的数据,相关的管理人员还可以对这些数据进行删除,数据删除时流程图如下图2-2所示。

图3-2 数据删除流程图
根据房屋租赁推荐系统的角色需求分析,可以划分为普通用户和管理员这两大模块。具体功能如下:
普通用户模块:
- 注册登录:游客可以通过注册,填写注册信息(账号+设置密码+确认密码+昵称+身份+用户姓名+用户性别+用户年龄+房屋分类)成为系统用户,并可在注册时选择房屋分类,使用账号密码可进行登录,使用系统功能。
- 首页:经过登录进入系统,映入眼帘的是导航栏,下面是轮播图和公告信息,新闻资讯和房屋信息推荐(根据用户选择的分类进行个性化推荐)等,并可使用系统其他功能。
- 公告信息:用户点击“公告信息”,可查看管理员发布的所有公告信息,包括关于我们、联系方式、网站介绍等,点击可查看详情。
- 房屋资讯:用户点击“房屋资讯”,可查看管理员发布的所有房屋资讯信息,支持局部搜索和下拉(筛选、排序)搜索,并支持热门文章推荐,点击可查看详情,进行点赞、收藏和评论。
- 房屋信息:用户点击“房屋信息”,可查看管理员发布的所有房屋信息,支持关键字(房屋地址、房屋朝向、入住类别、房屋分类、房屋类别)搜索和下拉(民宿类别、排序)搜索,点击可查看详情(房屋地址、房屋面积、房屋朝向、房屋链接、房屋维护、房屋楼层、房屋电梯、房屋车位、房屋用水、房屋用电、房屋燃气、房屋采暖、房屋租金、房屋分类、房屋类别),并可进行收藏。
- 我的账户:用户点击“我的账户”,可对个人资料进行管理,包括修改密码和修改资料(头像、昵称、邮箱、用户姓名、用户性别)。
- 个人中心:用户点击“个人中心”,可对个人首页和收藏信息进行管控。其中,点击“收藏”,可查看包括房屋资讯、房屋信息等所有收藏信息,点击可查看详情,并可进行删除操作。
管理员模块:
- 登录:管理员账号密码由系统生成,可使用账号密码可进行登录,使用系统功能,并对个人信息和密码进行管理。
- 系统用户:管理员可对普通用户和管理员进行管控,包括进行增删改查操作;管理员支持昵称搜索,可点击详情进行查看管理员具体信息,包括昵称、头像、用户名、邮箱、状态等信息;普通用户支持用户姓名搜索,可点击详情进行查看普通用户具体信息,包括昵称、用户名、用户性别、用户年龄、房屋分类等信息。
- 房屋分类管理:管理员可查看所有房屋分类信息,进行增改删查操作,支持房屋分类搜索,可点击详情进行查看。
- 房屋数据管理:管理员可查看所有数据信息,进行添加、删除、下载导入文档、导入操作,进行导入前需下载导入文档,复制或填写信息(房屋地址、房屋面积、房屋朝向、房屋链接、房屋维护、入住类别、房屋楼层、房屋电梯、房屋用水、房屋用电、房屋燃气、房屋采暖、房屋租金)后才能进行导入系统,可点击详情进行查看,可点击详情进行查看,并可点击展示房屋操作,填写并提交房屋展示信息(房屋分类、房屋类别、房屋图片),可选择数据进行展示。
- 房屋信息管理:管理员可查看所有房屋信息,进行查询和删除操作,支持房屋地址、房屋朝向、入住类别、房屋分类、房屋类别搜索,可点击详情进行查看。
- 系统管理:可对首页的轮播图进行管理,进行增删改查操作,支持标题搜索,可点击详情进行查看。
- 公告信息管理:可对公告信息进行管理,进行增删改查操作,支持标题搜索,可点击详情进行查看。
- 资源管理:可对房屋资讯和资讯分类进行管理,进行增删改查操作;房屋资讯支持标题、标签、分类搜索,可点击详情进行查看包括封面图、标题、分类、标签、描述、正文等信息,并可点击查看评论;资讯分类支持类型名称搜索,可点击详情进行查看。
- 个人信息:点击“个人信息”可查看个人信息详情(头像、状态、用户名、昵称、用户组邮箱)可修改个人信息的头像、昵称、邮箱。
- 修改密码:点击“修改密码”可对账号密码进行修改操作,修改后,需要用新密码进行登录。
性能:房屋租赁推荐系统应具备良好的性能,能够快速响应用户请求和处理大量并发操作。系统需要进行性能测试和优化,确保在高负载和高并发情况下仍能保持稳定和高效的运行。
可靠性:房屋租赁推荐系统应具备高度可靠性,能够持续稳定地运行,并且能够自动恢复故障或异常状态。系统需要进行容错处理、错误处理和异常处理,以确保数据的完整性和可用性。
安全性:房屋租赁推荐系统应具备良好的安全性,保护用户个人信息和敏感数据的安全。系统需要采用合适的身份验证和授权机制,以及加密技术来保护数据的传输和存储安全。同时,要注意防范常见的安全攻击,如跨站脚本(XSS)、跨站请求伪造(CSRF)等。
可扩展性:房屋租赁推荐系统应具备良好的可扩展性,能够根据业务需求进行灵活的扩展和变更。系统架构和设计应考虑到未来的业务扩展,采用模块化和可插拔的方式,方便新增功能和模块的集成。
可维护性:房屋租赁推荐系统应具备良好的可维护性,使得开发团队能够快速定位问题并进行修复、更新。代码结构清晰、注释明确,并遵循一致的编码规范。此外,系统应提供适当的日志记录和监控机制,以便及时发现和解决潜在的问题。
用户体验:房屋租赁推荐系统应提供良好的用户体验,保证界面简洁直观、操作流畅。系统的响应时间应尽量缩短,页面加载速度要快,交互过程要流畅,以提升用户满意度和使用体验。
可移植性:房屋租赁推荐系统应具备良好的可移植性,能够在不同的操作系统和硬件环境中运行。Node.JS的跨平台特性和自包含的部署方式,有助于系统的移植和部署。
通过3.3功能的分析,得出了本基于大数据分析的房屋租赁推荐系统的用例图:
普通用户角色用例图如下所示。

图3-3 用户用例图
管理员角色用例图如下所示。

图3-4 管理员用例图
层次框图是一系列由多层矩形框架组成的树,其顶部为矩形框架,表示整个数据结构,下方的长方形立方体表示独立的数据,下方的长方形表示该数据的实际数据(不能进行分割)。由于这个架构的精炼,层级方块图描述的资料结构也愈加详尽,这个模型很好地满足了需求分析的要求。首先对最上层的信息进行分类,然后在图表中的每个路径上重复地进行优化,直至完整的数据结构被确定。
这个系统由两个模块组成,一是管理员,二是普通用户,这两个部分看起来是独立的,实际上却是连接着数据库,每个模块都有自己的权限,唯一不同的,就是访问的方式不同。在调研资料的基础上,完成了各个模块的功能。在对上述功能进行分析的基础上,本系统提出了两个主要的模块,每个单元可划分为若干小单元。
系统的功能结构图如下图所示。
图4-2 系统功能结构图
数据库设计一般包括需求分析、概念模型设计、数据库表建立三大过程,其中需求分析前面章节已经阐述,概念模型设计有概念模型和逻辑结构设计两部分。
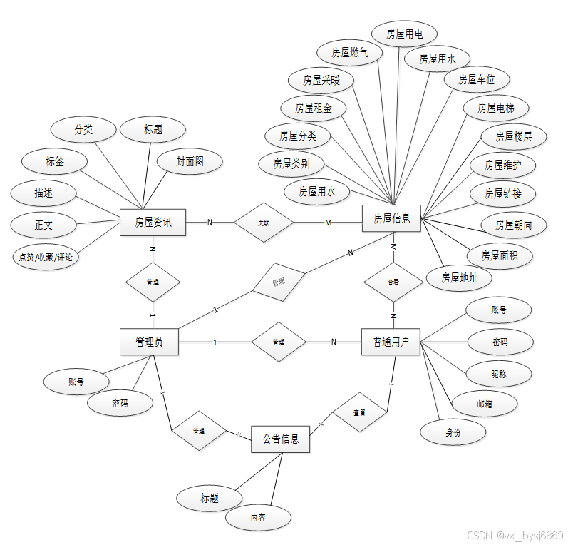
基于大数据分析的房屋租赁推荐系统总体E-R图如下图所示。
图4-8 总体E-R图
所有系统的应用数据相互区分。一旦在相应的系统中实现,它们将与自己相应的网络和服务器通信。所以这个系统可以连接这些数据。当我们选择桥梁截面时,以下将简要介绍如何建立系统。在单击上一个按键的时候,就会自动在对话框中弹出数据源的名字,之后再单击下一个按键时,就在填写相对应的身份验证和登录信息。按照系统功能设计的特点与职能模块的分类,基于大数据分析的房屋租赁推荐系统的总体设计和实施过程一共涉及到了几个资料表格。
以下就介绍了一些根据各类别主要数据库表的设计结构以及基本功能建立数据库表:
|
编号 |
名称 |
数据类型 |
长度 |
小数位 |
允许空值 |
主键 |
默认值 |
说明 |
|
1 |
token_id |
int |
10 |
0 |
N |
Y |
临时访问牌ID |
|
|
2 |
token |
varchar |
64 |
0 |
Y |
N |
临时访问牌 |
|
|
3 |
info |
text |
65535 |
0 |
Y |
N |
||
|
4 |
maxage |
int |
10 |
0 |
N |
N |
2 |
最大寿命:默认2小时 |
|
5 |
create_time |
timestamp |
19 |
0 |
N |
N |
CURRENT_TIMESTAMP |
创建时间: |
|
6 |
update_time |
timestamp |
19 |
0 |
N |
N |
CURRENT_TIMESTAMP |
更新时间: |
|
7 |
user_id |
int |
10 |
0 |
N |
N |
0 |
用户编号: |
|
编号 |
名称 |
数据类型 |
长度 |
小数位 |
允许空值 |
主键 |
默认值 |
说明 |
|
1 |
article_id |
mediumint |
8 |
0 |
N |
Y |
文章id:[0,8388607] |
|
|
2 |
title |
varchar |
125 |
0 |
N |
Y |
标题:[0,125]用于文章和html的title标签中 |
|
|
3 |
type |
varchar |
64 |
0 |
N |
N |
0 |
文章分类:[0,1000]用来搜索指定类型的文章 |
|
4 |
hits |
int |
10 |
0 |
N |
N |
0 |
点击数:[0,1000000000]访问这篇文章的人次 |
|
5 |
praise_len |
int |
10 |
0 |
N |
N |
0 |
点赞数 |
|
6 |
create_time |
timestamp |
19 |
0 |
N |
N |
CURRENT_TIMESTAMP |
创建时间: |
|
7 |
update_time |
timestamp |
19 |
0 |
N |
N |
CURRENT_TIMESTAMP |
更新时间: |
|
8 |
source |
varchar |
255 |
0 |
Y |
N |
来源:[0,255]文章的出处 |
|
|
9 |
url |
varchar |
255 |
0 |
Y |
N |
来源地址:[0,255]用于跳转到发布该文章的网站 |
|
|
10 |
tag |
varchar |
255 |
0 |
Y |
N |
标签:[0,255]用于标注文章所属相关内容,多个标签用空格隔开 |
|
|
11 |
content |
longtext |
2147483647 |
0 |
Y |
N |
正文:文章的主体内容 |
|
|
12 |
img |
varchar |
255 |
0 |
Y |
N |
封面图 |
|
|
13 |
description |
text |
65535 |
0 |
Y |
N |
文章描述 |
|
编号 |
名称 |
数据类型 |
长度 |
小数位 |
允许空值 |
主键 |
默认值 |
说明 |
|
1 |
type_id |
smallint |
5 |
0 |
N |
Y |
分类ID:[0,10000] |
|
|
2 |
display |
smallint |
5 |
0 |
N |
N |
100 |
显示顺序:[0,1000]决定分类显示的先后顺序 |
|
3 |
name |
varchar |
16 |
0 |
N |
N |
分类名称:[2,16] |
|
|
4 |
father_id |
smallint |
5 |
0 |
N |
N |
0 |
上级分类ID:[0,32767] |
|
5 |
description |
varchar |
255 |
0 |
Y |
N |
描述:[0,255]描述该分类的作用 |
|
|
6 |
icon |
text |
65535 |
0 |
Y |
N |
分类图标: |
|
|
7 |
url |
varchar |
255 |
0 |
Y |
N |
外链地址:[0,255]如果该分类是跳转到其他网站的情况下,就在该URL上设置 |
|
|
8 |
create_time |
timestamp |
19 |
0 |
N |
N |
CURRENT_TIMESTAMP |
创建时间: |
|
9 |
update_time |
timestamp |
19 |
0 |
N |
N |
CURRENT_TIMESTAMP |
更新时间: |
|
编号 |
名称 |
数据类型 |
长度 |
小数位 |
允许空值 |
主键 |
默认值 |
说明 |
|
1 |
auth_id |
int |
10 |
0 |
N |
Y |
授权ID: |
|
|
2 |
user_group |
varchar |
64 |
0 |
Y |
N |
用户组: |
|
|
3 |
mod_name |
varchar |
64 |
0 |
Y |
N |
模块名: |
|
|
4 |
table_name |
varchar |
64 |
0 |
Y |
N |
表名: |
|
|
5 |
page_title |
varchar |
255 |
0 |
Y |
N |
页面标题: |
|
|
6 |
path |
varchar |
255 |
0 |
Y |
N |
路由路径: |
|
|
7 |
position |
varchar |
32 |
0 |
Y |
N |
位置: |
|
|
8 |
mode |
varchar |
32 |
0 |
N |
N |
_blank |
跳转方式: |
|
9 |
add |
tinyint |
3 |
0 |
N |
N |
1 |
是否可增加: |
|
10 |
del |
tinyint |
3 |
0 |
N |
N |
1 |
是否可删除: |
|
11 |
set |
tinyint |
3 |
0 |
N |
N |
1 |
是否可修改: |
|
12 |
get |
tinyint |
3 |
0 |
N |
N |
1 |
是否可查看: |
|
13 |
field_add |
text |
65535 |
0 |
Y |
N |
添加字段: |
|
|
14 |
field_set |
text |
65535 |
0 |
Y |
N |
修改字段: |
|
|
15 |
field_get |
text |
65535 |
0 |
Y |
N |
查询字段: |
|
|
16 |
table_nav_name |
varchar |
500 |
0 |
Y |
N |
跨表导航名称: |
|
|
17 |
table_nav |
varchar |
500 |
0 |
Y |
N |
跨表导航: |
|
|
18 |
option |
text |
65535 |
0 |
Y |
N |
配置: |
|
|
19 |
create_time |
timestamp |
19 |
0 |
N |
N |
CURRENT_TIMESTAMP |
创建时间: |
|
20 |
update_time |
timestamp |
19 |
0 |
N |
N |
CURRENT_TIMESTAMP |
更新时间: |
|
编号 |
名称 |
数据类型 |
长度 |
小数位 |
允许空值 |
主键 |
默认值 |
说明 |
|
1 |
collect_id |
int |
10 |
0 |
N |
Y |
收藏ID: |
|
|
2 |
user_id |
int |
10 |
0 |
N |
N |
0 |
收藏人ID: |
|
3 |
source_table |
varchar |
255 |
0 |
Y |
N |
来源表: |
|
|
4 |
source_field |
varchar |
255 |
0 |
Y |
N |
来源字段: |
|
|
5 |
source_id |
int |
10 |
0 |
N |
N |
0 |
来源ID: |
|
6 |
title |
varchar |
255 |
0 |
Y |
N |
标题: |
|
|
7 |
img |
varchar |
255 |
0 |
Y |
N |
封面: |
|
|
8 |
create_time |
timestamp |
19 |
0 |
N |
N |
CURRENT_TIMESTAMP |
创建时间: |
|
9 |
update_time |
timestamp |
19 |
0 |
N |
N |
CURRENT_TIMESTAMP |
更新时间: |
|
编号 |
名称 |
数据类型 |
长度 |
小数位 |
允许空值 |
主键 |
默认值 |
说明 |
|
1 |
comment_id |
int |
10 |
0 |
N |
Y |
评论ID: |
|
|
2 |
user_id |
int |
10 |
0 |
N |
N |
0 |
评论人ID: |
|
3 |
reply_to_id |
int |
10 |
0 |
N |
N |
0 |
回复评论ID:空为0 |
|
4 |
content |
longtext |
2147483647 |
0 |
Y |
N |
内容: |
|
|
5 |
nickname |
varchar |
255 |
0 |
Y |
N |
昵称: |
|
|
6 |
avatar |
varchar |
255 |
0 |
Y |
N |
头像地址:[0,255] |
|
|
7 |
create_time |
timestamp |
19 |
0 |
N |
N |
CURRENT_TIMESTAMP |
创建时间: |
|
8 |
update_time |
timestamp |
19 |
0 |
N |
N |
CURRENT_TIMESTAMP |
更新时间: |
|
9 |
source_table |
varchar |
255 |
0 |
Y |
N |
来源表: |
|
|
10 |
source_field |
varchar |
255 |
0 |
Y |
N |
来源字段: |
|
|
11 |
source_id |
int |
10 |
0 |
N |
N |
0 |
来源ID: |
|
编号 |
名称 |
数据类型 |
长度 |
小数位 |
允许空值 |
主键 |
默认值 |
说明 |
|
1 |
hits_id |
int |
10 |
0 |
N |
Y |
点赞ID: |
|
|
2 |
user_id |
int |
10 |
0 |
N |
N |
0 |
点赞人: |
|
3 |
create_time |
timestamp |
19 |
0 |
N |
N |
CURRENT_TIMESTAMP |
创建时间: |
|
4 |
update_time |
timestamp |
19 |
0 |
N |
N |
CURRENT_TIMESTAMP |
更新时间: |
|
5 |
source_table |
varchar |
255 |
0 |
Y |
N |
来源表: |
|
|
6 |
source_field |
varchar |
255 |
0 |
Y |
N |
来源字段: |
|
|
7 |
source_id |
int |
10 |
0 |
N |
N |
0 |
来源ID: |
|
编号 |
名称 |
数据类型 |
长度 |
小数位 |
允许空值 |
主键 |
默认值 |
说明 |
|
1 |
house_classification_id |
int |
10 |
0 |
N |
Y |
房屋分类ID |
|
|
2 |
house_classification |
varchar |
64 |
0 |
Y |
N |
房屋分类 |
|
|
3 |
create_time |
datetime |
19 |
0 |
N |
N |
CURRENT_TIMESTAMP |
创建时间 |
|
4 |
update_time |
timestamp |
19 |
0 |
N |
N |
CURRENT_TIMESTAMP |
更新时间 |
|
编号 |
名称 |
数据类型 |
长度 |
小数位 |
允许空值 |
主键 |
默认值 |
说明 |
|
1 |
housing_data_id |
int |
10 |
0 |
N |
Y |
房屋数据ID |
|
|
2 |
house_address |
varchar |
64 |
0 |
Y |
N |
房屋地址 |
|
|
3 |
housing_area |
varchar |
64 |
0 |
Y |
N |
房屋面积 |
|
|
4 |
house_orientation |
varchar |
64 |
0 |
Y |
N |
房屋朝向 |
|
|
5 |
house_link |
varchar |
255 |
0 |
Y |
N |
房屋链接 |
|
|
6 |
house_maintenance |
varchar |
64 |
0 |
Y |
N |
房屋维护 |
|
|
7 |
occupation_category |
varchar |
64 |
0 |
Y |
N |
入住类别 |
|
|
8 |
house_floors |
varchar |
64 |
0 |
Y |
N |
房屋楼层 |
|
|
9 |
house_elevator |
varchar |
64 |
0 |
Y |
N |
房屋电梯 |
|
|
10 |
housing_parking_spaces |
varchar |
64 |
0 |
Y |
N |
房屋车位 |
|
|
11 |
housing_water_use |
varchar |
64 |
0 |
Y |
N |
房屋用水 |
|
|
12 |
electricity_consumption_for_buildings |
varchar |
64 |
0 |
Y |
N |
房屋用电 |
|
|
13 |
housing_gas |
varchar |
64 |
0 |
Y |
N |
房屋燃气 |
|
|
14 |
house_heating |
varchar |
64 |
0 |
Y |
N |
房屋采暖 |
|
|
15 |
housing_rent |
varchar |
64 |
0 |
Y |
N |
房屋租金 |
|
|
16 |
create_time |
datetime |
19 |
0 |
N |
N |
CURRENT_TIMESTAMP |
创建时间 |
|
17 |
update_time |
timestamp |
19 |
0 |
N |
N |
CURRENT_TIMESTAMP |
更新时间 |
|
编号 |
名称 |
数据类型 |
长度 |
小数位 |
允许空值 |
主键 |
默认值 |
说明 |
|
1 |
housing_information_id |
int |
10 |
0 |
N |
Y |
房屋信息ID |
|
|
2 |
house_address |
varchar |
64 |
0 |
Y |
N |
房屋地址 |
|
|
3 |
housing_area |
varchar |
64 |
0 |
Y |
N |
房屋面积 |
|
|
4 |
house_orientation |
varchar |
64 |
0 |
Y |
N |
房屋朝向 |
|
|
5 |
house_link |
varchar |
255 |
0 |
Y |
N |
房屋链接 |
|
|
6 |
house_maintenance |
varchar |
64 |
0 |
Y |
N |
房屋维护 |
|
|
7 |
occupation_category |
varchar |
64 |
0 |
Y |
N |
入住类别 |
|
|
8 |
house_floors |
varchar |
64 |
0 |
Y |
N |
房屋楼层 |
|
|
9 |
house_elevator |
varchar |
64 |
0 |
Y |
N |
房屋电梯 |
|
|
10 |
housing_parking_spaces |
varchar |
64 |
0 |
Y |
N |
房屋车位 |
|
|
11 |
housing_water_use |
varchar |
64 |
0 |
Y |
N |
房屋用水 |
|
|
12 |
electricity_consumption_for_buildings |
varchar |
64 |
0 |
Y |
N |
房屋用电 |
|
|
13 |
housing_gas |
varchar |
64 |
0 |
Y |
N |
房屋燃气 |
|
|
14 |
house_heating |
varchar |
64 |
0 |
Y |
N |
房屋采暖 |
|
|
15 |
housing_rent |
varchar |
64 |
0 |
Y |
N |
房屋租金 |
|
|
16 |
house_classification |
varchar |
64 |
0 |
Y |
N |
房屋分类 |
|
|
17 |
house_category |
varchar |
64 |
0 |
Y |
N |
房屋类别 |
|
|
18 |
house_pictures |
varchar |
255 |
0 |
Y |
N |
房屋图片 |
|
|
19 |
hits |
int |
10 |
0 |
N |
N |
0 |
点击数 |
|
20 |
recommend |
int |
10 |
0 |
N |
N |
0 |
智能推荐 |
|
21 |
create_time |
datetime |
19 |
0 |
N |
N |
CURRENT_TIMESTAMP |
创建时间 |
|
22 |
update_time |
timestamp |
19 |
0 |
N |
N |
CURRENT_TIMESTAMP |
更新时间 |
|
编号 |
名称 |
数据类型 |
长度 |
小数位 |
允许空值 |
主键 |
默认值 |
说明 |
|
1 |
notice_id |
mediumint |
8 |
0 |
N |
Y |
公告id: |
|
|
2 |
title |
varchar |
125 |
0 |
N |
N |
标题: |
|
|
3 |
content |
longtext |
2147483647 |
0 |
Y |
N |
正文: |
|
|
4 |
create_time |
timestamp |
19 |
0 |
N |
N |
CURRENT_TIMESTAMP |
创建时间: |
|
5 |
update_time |
timestamp |
19 |
0 |
N |
N |
CURRENT_TIMESTAMP |
更新时间: |
|
编号 |
名称 |
数据类型 |
长度 |
小数位 |
允许空值 |
主键 |
默认值 |
说明 |
|
1 |
praise_id |
int |
10 |
0 |
N |
Y |
点赞ID: |
|
|
2 |
user_id |
int |
10 |
0 |
N |
N |
0 |
点赞人: |
|
3 |
create_time |
timestamp |
19 |
0 |
N |
N |
CURRENT_TIMESTAMP |
创建时间: |
|
4 |
update_time |
timestamp |
19 |
0 |
N |
N |
CURRENT_TIMESTAMP |
更新时间: |
|
5 |
source_table |
varchar |
255 |
0 |
Y |
N |
来源表: |
|
|
6 |
source_field |
varchar |
255 |
0 |
Y |
N |
来源字段: |
|
|
7 |
source_id |
int |
10 |
0 |
N |
N |
0 |
来源ID: |
|
8 |
status |
bit |
1 |
0 |
N |
N |
1 |
点赞状态:1为点赞,0已取消 |
|
编号 |
名称 |
数据类型 |
长度 |
小数位 |
允许空值 |
主键 |
默认值 |
说明 |
|
1 |
regular_users_id |
int |
10 |
0 |
N |
Y |
普通用户ID |
|
|
2 |
user_name |
varchar |
64 |
0 |
Y |
N |
用户姓名 |
|
|
3 |
user_gender |
varchar |
64 |
0 |
Y |
N |
用户性别 |
|
|
4 |
user_age |
varchar |
64 |
0 |
Y |
N |
用户年龄 |
|
|
5 |
house_classification |
varchar |
64 |
0 |
Y |
N |
房屋分类 |
|
|
6 |
examine_state |
varchar |
16 |
0 |
N |
N |
已通过 |
审核状态 |
|
7 |
user_id |
int |
10 |
0 |
N |
N |
0 |
用户ID |
|
8 |
create_time |
datetime |
19 |
0 |
N |
N |
CURRENT_TIMESTAMP |
创建时间 |
|
9 |
update_time |
timestamp |
19 |
0 |
N |
N |
CURRENT_TIMESTAMP |
更新时间 |
表slides (轮播图)
|
编号 |
名称 |
数据类型 |
长度 |
小数位 |
允许空值 |
主键 |
默认值 |
说明 |
|
1 |
slides_id |
int |
10 |
0 |
N |
Y |
轮播图ID: |
|
|
2 |
title |
varchar |
64 |
0 |
Y |
N |
标题: |
|
|
3 |
content |
varchar |
255 |
0 |
Y |
N |
内容: |
|
|
4 |
url |
varchar |
255 |
0 |
Y |
N |
链接: |
|
|
5 |
img |
varchar |
255 |
0 |
Y |
N |
轮播图: |
|
|
6 |
hits |
int |
10 |
0 |
N |
N |
0 |
点击量: |
|
7 |
create_time |
timestamp |
19 |
0 |
N |
N |
CURRENT_TIMESTAMP |
创建时间: |
|
8 |
update_time |
timestamp |
19 |
0 |
N |
N |
CURRENT_TIMESTAMP |
更新时间: |
表upload (文件上传)
|
编号 |
名称 |
数据类型 |
长度 |
小数位 |
允许空值 |
主键 |
默认值 |
说明 |
|
1 |
upload_id |
int |
10 |
0 |
N |
Y |
上传ID |
|
|
2 |
name |
varchar |
64 |
0 |
Y |
N |
文件名 |
|
|
3 |
path |
varchar |
255 |
0 |
Y |
N |
访问路径 |
|
|
4 |
file |
varchar |
255 |
0 |
Y |
N |
文件路径 |
|
|
5 |
display |
varchar |
255 |
0 |
Y |
N |
显示顺序 |
|
|
6 |
father_id |
int |
10 |
0 |
Y |
N |
0 |
父级ID |
|
7 |
dir |
varchar |
255 |
0 |
Y |
N |
文件夹 |
|
|
8 |
type |
varchar |
32 |
0 |
Y |
N |
文件类型 |
表user (用户账户:用于保存用户登录信息)
|
编号 |
名称 |
数据类型 |
长度 |
小数位 |
允许空值 |
主键 |
默认值 |
说明 |
|
1 |
user_id |
mediumint |
8 |
0 |
N |
Y |
用户ID:[0,8388607]用户获取其他与用户相关的数据 |
|
|
2 |
state |
smallint |
5 |
0 |
N |
N |
1 |
账户状态:[0,10](1可用|2异常|3已冻结|4已注销) |
|
3 |
user_group |
varchar |
32 |
0 |
Y |
N |
所在用户组:[0,32767]决定用户身份和权限 |
|
|
4 |
login_time |
timestamp |
19 |
0 |
N |
N |
CURRENT_TIMESTAMP |
上次登录时间: |
|
5 |
phone |
varchar |
11 |
0 |
Y |
N |
手机号码:[0,11]用户的手机号码,用于找回密码时或登录时 |
|
|
6 |
phone_state |
smallint |
5 |
0 |
N |
N |
0 |
手机认证:[0,1](0未认证|1审核中|2已认证) |
|
7 |
username |
varchar |
16 |
0 |
N |
N |
用户名:[0,16]用户登录时所用的账户名称 |
|
|
8 |
nickname |
varchar |
16 |
0 |
Y |
N |
昵称:[0,16] |
|
|
9 |
password |
varchar |
64 |
0 |
N |
N |
密码:[0,32]用户登录所需的密码,由6-16位数字或英文组成 |
|
|
10 |
|
varchar |
64 |
0 |
Y |
N |
邮箱:[0,64]用户的邮箱,用于找回密码时或登录时 |
|
|
11 |
email_state |
smallint |
5 |
0 |
N |
N |
0 |
邮箱认证:[0,1](0未认证|1审核中|2已认证) |
|
12 |
avatar |
varchar |
255 |
0 |
Y |
N |
头像地址:[0,255] |
|
|
13 |
open_id |
varchar |
255 |
0 |
Y |
N |
针对获取用户信息字段 |
|
|
14 |
create_time |
timestamp |
19 |
0 |
N |
N |
CURRENT_TIMESTAMP |
创建时间: |
|
15 |
vip_level |
varchar |
255 |
0 |
Y |
N |
会员等级 |
|
|
16 |
vip_discount |
double |
11 |
2 |
Y |
N |
0.00 |
会员折扣 |
|
编号 |
名称 |
数据类型 |
长度 |
小数位 |
允许空值 |
主键 |
默认值 |
说明 |
|
1 |
group_id |
mediumint |
8 |
0 |
N |
Y |
用户组ID:[0,8388607] |
|
|
2 |
display |
smallint |
5 |
0 |
N |
N |
100 |
显示顺序:[0,1000] |
|
3 |
name |
varchar |
16 |
0 |
N |
N |
名称:[0,16] |
|
|
4 |
description |
varchar |
255 |
0 |
Y |
N |
描述:[0,255]描述该用户组的特点或权限范围 |
|
|
5 |
source_table |
varchar |
255 |
0 |
Y |
N |
来源表: |
|
|
6 |
source_field |
varchar |
255 |
0 |
Y |
N |
来源字段: |
|
|
7 |
source_id |
int |
10 |
0 |
N |
N |
0 |
来源ID: |
|
8 |
register |
smallint |
5 |
0 |
Y |
N |
0 |
注册位置: |
|
9 |
create_time |
timestamp |
19 |
0 |
N |
N |
CURRENT_TIMESTAMP |
创建时间: |
|
10 |
update_time |
timestamp |
19 |
0 |
N |
N |
CURRENT_TIMESTAMP |
更新时间: |
用户登录的验证将不再局限于登录信息和权限的匹配验证,而是另外增加了一个验证码,只有界面上所有的编辑框数据都准确的情况下才能实现登录成功。管理员的登录和前台用户登录是一样的过程,其主要就是利用权限字段来完成对用户或管理员的角色识别。
用户登录流程图如下所示。

图5-1 用户登录流程图
登录界面如下图所示。
图5-2 登录界面
注册的本质是后台拿到前台的数据,使用的方法是request.getParameter方法,然后拿到的数据再封装到用户实体类中,保存到数据库中。填写注册信息包括账号+设置密码+确认密码+昵称+身份+用户姓名+用户性别+用户年龄+房屋分类等信息,成为系统用户,并可在注册时选择房屋分类,即可使用账号密码可进行登录,值得注意的是,注册的时候是需要输入合法的字符的,不合法那么则会进行红色报错,使用系统功能这个功能的实现是通过validate框架实现的,本质是封装好了的正则表达式。
用户注册流程图如下所示。

图5-3用户注册流程
用户注册界面如下图所示。
图5-4 注册界面
用户经过登录进入系统,映入眼帘的是导航栏,下面是轮播图和公告信息,新闻资讯和房屋信息推荐(根据用户选择的分类进行个性化推荐)等,并可使用系统其他功能。
首页界面如图所示。
图5-5 首页界面
用户点击“房屋资讯”,可查看管理员发布的所有房屋资讯信息,支持局部搜索和下拉(筛选、排序)搜索,并支持热门文章推荐,点击可查看详情,进行点赞、收藏和评论。
房屋资讯界面如下图所示。
图5-6房屋资讯界面
发布评论流程图如下所示。

图5-7 发布评论流程图
-
-
- 房屋信息模块的实现
-
用户点击“房屋信息”,可查看管理员发布的所有房屋信息,支持关键字(房屋地址、房屋朝向、入住类别、房屋分类、房屋类别)搜索和下拉(民宿类别、排序)搜索,点击可查看详情(房屋地址、房屋面积、房屋朝向、房屋链接、房屋维护、房屋楼层、房屋电梯、房屋车位、房屋用水、房屋用电、房屋燃气、房屋采暖、房屋租金、房屋分类、房屋类别),并可进行收藏。
发布评论界面如图所示。
图5-8 房屋信息界面
管理员可对普通用户和管理员进行管控,包括进行增删改查操作;管理员支持昵称搜索,可点击详情进行查看管理员具体信息,包括昵称、头像、用户名、邮箱、状态等信息;普通用户支持用户姓名搜索,可点击详情进行查看普通用户具体信息,包括昵称、用户名、用户性别、用户年龄、房屋分类等信息。
系统用户界面如下图所示。
图5-9系统用户界面
管理员可查看所有数据信息,进行添加、删除、下载导入文档、导入操作,进行导入前需下载导入文档,复制或填写信息(房屋地址、房屋面积、房屋朝向、房屋链接、房屋维护、入住类别、房屋楼层、房屋电梯、房屋用水、房屋用电、房屋燃气、房屋采暖、房屋租金)后才能进行导入系统,可点击详情进行查看,可点击详情进行查看,并可点击展示房屋操作,填写并提交房屋展示信息(房屋分类、房屋类别、房屋图片),可选择数据进行展示。
房屋数据管理界面如下图所示。
图5-10 房屋数据管理界面
管理员可对首页的轮播图进行管理,进行增删改查操作,支持标题搜索,可点击详情进行查看。
系统管理界面如下图所示。
图5-11 系统管理界面
管理员可对公告信息进行管理,进行增删改查操作,支持标题搜索,可点击详情进行查看作。
公告信息管理界面如所示。
图5-12 公告信息管理界面
管理员可对房屋资讯和资讯分类进行管理,进行增删改查操作;房屋资讯支持标题、标签、分类搜索,可点击详情进行查看包括封面图、标题、分类、标签、描述、正文等信息,并可点击查看评论;资讯分类支持类型名称搜索,可点击详情进行查看。
公告信息管理界面如所示。
图5-13 资源管理界面
对每个用源码进行的单元检测,以验证每个单元能否正常地执行预先设定的函数。在进行单元代码编写的过程中,采用了详细的编程指导,并通过关键的数据界面和路线的检测来检测模块中的缺陷。该试验使用了每个由源码所完成的程序,并按照程序的内部构造来进行测试,以检验各个程序的功能。
集成测试是对单位试验的延伸。装配好的试验组件,并对相关的设计进行软件体系结构的检测。其具体实施方法为:将两个以上的单元模块合并为一个部件进行试验,并进行界面的调试。针对具体的试验,采用了不同的模块整合方法。而将模组转换为体系的方式有两种:一次整合与一次繁殖整合。
浏览器兼容性问题:随着ES6标准的制定,目前主流的浏览器都是符合ES6标准的,尤其是以谷歌为核心的内核,然后IE浏览器的相对于早期的版本是使用的微软人家自己的内容,对信息的兼容性产生影响。测试结果表明,目前的主要浏览器包括谷歌,IE,360,火狐浏览器最近的版本的运行都是没有问题的,状态良好,就是使用IE的早期版本有会有图片展示问题,通过对代码的修改,进行了改善,所以总的来说浏览器兼容性是没有问题的。
JDK、tomcat等兼容性问题。JDK这里使用的1.8的版本,tomcat是spark自动搭配的9.0版本,mysql是5.5版本,自己尝试了使用1.7以上的版本的JDK,是可以的,1.7以下的版本不兼容。Mysql版本如果出现冲突,需要更改配置文件中的类信息,tomcat兼容性较好,8版本以上都兼容。
(1)登录测试
登录测试用例如下表所示。
表6-1 登录测试用例
|
测试用例编号 |
YL_01 |
|
|
测试用例名称 |
系统使用者登录 |
|
|
测试用例描述 |
登录者输入用户名、密码和验证码 |
|
|
系统入口 |
浏览器 |
|
|
步骤 |
预期结果 |
实际结果 |
|
输入正确的用户名、密码和验证码 |
提示“登录成功”,并进入系统 |
预期结果 |
|
输入错误的用户名、密码和验证码 |
提示“登录失败”,并返回登录界面 |
预期结果 |
|
不输入用户名、密码和验证码 |
提示“请输入完整” |
预期结果 |
注册测试用例如下表所示。
表6-2 注册测试用例
|
测试用例编号 |
YL_02 |
|
|
测试用例名称 |
系统用户注册账号 |
|
|
测试用例描述 |
使用者输入用户名、密码以及个人信息进行账号注册 |
|
|
系统入口 |
浏览器 |
|
|
步骤 |
预期结果 |
实际结果 |
|
输入系统不存在的用户名、密码和个人信息 |
提示“注册成功” |
预期结果 |
|
输入系统已存在的用户名 |
提示“注册失败”,并返回注册界面 |
预期结果 |
|
不输入用户名、密码和个人信息 |
提示“请输入完整” |
预期结果 |
(3)添加资讯测试
添加资讯测试用例如下表所示。
表6-3 添加资讯测试用例
|
测试用例编号 |
YL_03 |
|
|
测试用例名称 |
系统使用者进行添加资讯 |
|
|
测试用例描述 |
使用者输入资讯标题、内容等信息 |
|
|
系统入口 |
浏览器 |
|
|
步骤 |
预期结果 |
实际结果 |
|
输入完整的资讯标题和内容 |
提示“添加成功”,并进入系统 |
预期结果 |
|
不输入的资讯标题和内容 |
提示“请输入完整” |
预期结果 |
(4)添加信息测试
添加信息测试用例如下表所示。
表6-4 添加信息测试用例
|
测试用例编号 |
YL_04 |
|
|
测试用例名称 |
系统使用者进行添加信息 |
|
|
测试用例描述 |
使用者输入相关信息 |
|
|
系统入口 |
浏览器 |
|
|
步骤 |
预期结果 |
实际结果 |
|
输入完整的信息标题和内容 |
提示“添加成功”,并进入系统 |
预期结果 |
|
不输入的信息标题和内容 |
提示“请输入完整” |
预期结果 |
在本次测试的过程主要针对所有功能下的添加操作,修改操作和删除操作,并以真实数据一一进行相关功能项目的输入,最终能够保证每个项目涉及的功能都是能够正常运行,因此能够保证本次设计的,已实现的功能能够正常运行并且相关数据库的信息也同样保证正确。
结 论
在基于大数据分析的房屋租赁推荐系统开发之前,需要先对用户的具体需求进行分析。包括系统的可行性分析、功能需求分析以及其他需求等。在可行性分析过程中,对系统实现的技术性、经济性以及管理等方面进行了分析。总体上证明了系统实施的可行性。
本文总结了基于大数据分析的房屋租赁推荐系统实现背景与现状,然后阐述了系统的具体业务需求,并根据系统需求对系统结构以及功能模块等进行了详细地设计,将整个系统划分为多个不同的功能模块。在分析系统功能需求时,对整个系统的总体架构以及功能模块等进行了分析,并选择合适的系统开发技术完成了对各个模块的开发工作。系统开发完成之后进行了部署,同时进行了系统的测试过程,通过测试证明了系统在功能以及性能等方面都达到了预期的要求,具有较高的稳定性与可靠性。
参考文献
[1]方波,赵锐.大数据背景下软件开发与维护对策分析[J].网络安全技术与应用,2024,(03):47-49.
[2]赵彩霞,张栽培,杨璇.基于Java编程导航学习平台开发设计的研究[J].家电维修,2024,(03):62-64.
[3]魏凌华,徐成振.Spark综合实验平台的使用和实验教学实践[J].科技风,2024,(06):64-66.DOI:10.19392/j.cnki.1671-7341.202406021.
[4]茹慧英,李超,闫海琴.大数据背景下数据分析课程教学改革探索研究[J].科技风,2024,(06):98-100.DOI:10.19392/j.cnki.1671-7341.202406031.
[5]徐春玲.大数据时代高校合同档案管理工作的分析[J].文化学刊,2024,(02):197-200.
[6]沈伍强,沈桂泉,许明杰等.一种基于Spark的配置优化技术[J].微型电脑应用,2024,40(02):93-96+105.
[7]孙雪峰.大数据平台聚类分析系统的设计与实现[J].数字通信世界,2024,(02):93-95.
[8]张蕊,黄剑波,王如玥等.基于大数据的网络隐患分析系统研究与应用[J].数字通信世界,2024,(02):114-116.
[9]邵琰.大数据环境下的数据安全策略分析[J].信息系统工程,2024,(02):73-76.
[10]常艳,曹明,姚开元.基于个人知识库的大数据房价分析系统[J].山西电子技术,2024,(01):99-102.
[11]申雪萍,原仓周,邵兵.面向软件实践能力的Java程序设计课程教学改革探索[J].计算机教育,2024,(02):20-25.DOI:10.16512/j.cnki.jsjjy.2024.02.008.
[12]靖翔.大数据背景下的智慧水务系统开发分析[J].工程技术研究,2024,9(03):228-230.DOI:10.19537/j.cnki.2096-2789.2024.03.076.
[13]周杨玥,李世锋,李林.基于Spark的智能菜品推荐系统设计与实现[J].软件工程,2024,27(02):69-73.DOI:10.19644/j.cnki.issn2096-1472.2024.002.014.
[14]袁琳琳.计算机软件Java编程特点及技术分析[J].数字通信世界,2023,(12):87-89.
[15]黄钰,刘皋.基于Spark框架的森林防火大数据分析[J].安徽林业科技,2023,49(06):31-37.
[16]李佳颖,刘静.基于spark平台的跨境电商产品混合式协同推荐[J].贵阳学院学报(自然科学版),2023,18(04):38-43.DOI:10.16856/j.cnki.52-1142/n.2023.04.004.
[17]马庆.计算机软件开发中JAVA编程语言的应用[J].山西电子技术,2023,(06):84-86+98.
[18]张佳佳.房屋租赁推荐系统的研究与实现[D].西京学院,2022.DOI:10.27831/d.cnki.gxjxy.2022.000113.
[19]王馨.基于数据挖掘的房屋租赁管理系统设计与实现[D].哈尔滨理工大学,2021.DOI:10.27063/d.cnki.ghlgu.2021.001145.
[20]陶富.A房屋中介公司房屋租赁个性化推荐研究[D].北京交通大学,2021.DOI:10.26944/d.cnki.gbfju.2021.003049.
[21]陈日浩.基于房屋租赁数据推荐系统的设计与实现[D].中国地质大学(北京),2019.DOI:10.27493/d.cnki.gzdzy.2019.000874.
[22]董莹.基于用户意向分析的房屋租赁系统的设计与实现[D].大连海事大学,2017.
致 谢
在完成基于大数据分析的房屋租赁推荐系统的论文过程中,我经历了许多辛勤的努力和付出,感谢所有在这个过程中给予我帮助和支持的人们。首先,我要衷心感谢我的导师,感谢您不厌其烦地指导我、解答我的问题,在我设计过程中给予了宝贵的意见和建议。您的支持和鼓励是我前进的动力。同时,也要感谢所有为我授业解惑的老师们,您们传授给我知识和技能,让我能够顺利完成这篇论文。您们严谨的治学态度和专业的知识为我树立了榜样。
我还要感谢那些在Java技术领域做出杰出贡献的学者们,他们的著作和科研成果为我提供了重要的参考和借鉴。感谢Google等搜索引擎公司,他们强大的搜索引擎让我能够方便地查阅资料,节省了我的时间和精力。最后,我要诚挚地向批评和指正我的老师表示感谢。虽然我在本文中尽力去避免错误和不当之处,但由于我的学识有限,难免存在一些问题。我真诚希望您能给予批评和改正的指导,让我能够不断进步。
再次感谢所有为我付出过的人们,是你们的帮助和支持让我能够完成这篇论文。谢谢大家!
免费领取项目源码,请关注❥点赞收藏并私信博主,谢谢
更多推荐


所有评论(0)