原创计算机毕业设计—33238 基于大数据分析的手机商城推荐系统的设计与实现(源码免费领)微信小程序、APP、大数据
该系统主要功能模块包括但不限于普通用户、手机品牌管理、手机商城管理、购买订单管理、系统管理、公告信息管理、资源管理等,采取面对对象的开发模式进行软件的开发和硬体的架设,能够很好的满足实际使用的需求,完善了对应的软体架设以及程序编码的工作,采取MySQL数据库作为后台数据的普通用户、管理员主要存储单元,采用spark技术进行业务系统的编码及其开发,实现了本系统的全部功能。
摘要
随着移动互联网的快速发展,手机已经成为人们生活中必不可少的日常用品。然而,在众多手机品牌和型号中选择一款适合自己的手机变得越来越困难。为了帮助消费者在海量的手机产品中做出最佳选择,手机商城推荐系统应运而生。基于大数据分析的手机商城推荐系统的设计与实现利用大数据分析和机器学习算法,研究用户的购买行为和偏好,并根据个人需求提供个性化的推荐服务。该系统主要功能模块包括但不限于普通用户、手机品牌管理、手机商城管理、购买订单管理、系统管理、公告信息管理、资源管理等,采取面对对象的开发模式进行软件的开发和硬体的架设,能够很好的满足实际使用的需求,完善了对应的软体架设以及程序编码的工作,采取MySQL数据库作为后台数据的普通用户、管理员主要存储单元,采用spark技术进行业务系统的编码及其开发,实现了本系统的全部功能,因此该系统具有简单、高效、便捷、安全的特点,可以为用户提供一个界面友好、信息全面、数据表安全的手机产品推荐、销售和购买的平台。
设计和实现基于大数据分析的手机商城推荐系统具有重要的研究背景和意义。该系统的开发提升用户的手机购物体验,通过分析用户的操作,手机商城推荐系统可以准确理解用户的偏好和需求,根据用户预览的手机品牌进行更加个性化和准确的推荐结果,帮助用户能够更迅速地找到满意的手机产品,并实现在线进行购买的操作,提高手机购买的效率和满意度。
关键词:手机商城推荐系统;spark;MySQL;大数据分析
Abstract
With the rapid development of mobile Internet, mobile phones have become an essential daily necessities in people's lives. However, it has become increasingly difficult to choose a suitable phone among numerous mobile phone brands and models. In order to help consumers make the best choices among a large number of mobile products, mobile shopping mall recommendation systems have emerged. The design and implementation of a mobile shopping mall recommendation system based on big data analysis utilizes big data analysis and machine learning algorithms to study user purchasing behavior and preferences, and provides personalized recommendation services according to individual needs. The main functional modules of the system include but are not limited to system users, mobile brand management, mobile mall management, purchase order management, system management, announcement information management, resource management, etc. It adopts an object-oriented development model for software development and hardware installation, which can well meet the actual needs of use, improve the corresponding software installation and program coding work, Using MySQL database as the main storage unit for backend data for system users and administrators, Spark technology is used for business system coding and development, achieving all functions of this system. Therefore, this system has the characteristics of simplicity, efficiency, convenience, and security, providing users with a user-friendly, comprehensive information, and secure data table platform for recommending, selling, and purchasing mobile products.
The design and implementation of a mobile mall recommendation system based on big data analysis have important research background and significance. The development of this system enhances the user's mobile shopping experience. By analyzing user operations, the mobile shopping mall recommendation system can accurately understand user preferences and needs, and provide more personalized and accurate recommendation results based on the user's preview of the mobile brand. This helps users quickly find satisfactory mobile products and achieve online purchasing operations, improving the efficiency and satisfaction of mobile purchases.
Keywords:mobile mall recommendation system; Spark; MySQL; Big Tourism data analysis; spark
目 录
随着移动互联网的快速发展,手机已经成为人们生活中必不可少的日常用品。然而,在众多手机品牌和型号中选择一款适合自己的手机变得越来越困难。为了帮助消费者在海量的手机产品中做出最佳选择,手机商城推荐系统应运而生。基于大数据分析的手机商城推荐系统的设计与实现利用大数据分析和机器学习算法,研究用户的购买行为和偏好,并根据个人需求提供个性化的推荐服务。该系统主要功能模块包括但不限于普通用户、手机品牌管理、手机商城管理、购买订单管理、系统管理、公告信息管理、资源管理等,采取面对对象的开发模式进行软件的开发和硬体的架设,能够很好的满足实际使用的需求,完善了对应的软体架设以及程序编码的工作,采取MySQL数据库作为后台数据的普通用户、管理员主要存储单元,采用spark技术进行业务系统的编码及其开发,实现了本系统的全部功能,因此该系统具有简单、高效、便捷、安全的特点,可以为用户提供一个界面友好、信息全面、数据表安全的手机产品推荐、销售和购买的平台。
设计和实现基于大数据分析的手机商城推荐系统具有重要的研究背景和意义。该系统的开发提升用户的手机购物体验,通过分析用户的操作,手机商城推荐系统可以准确理解用户的偏好和需求,根据用户预览的手机品牌进行更加个性化和精准的推荐结果,帮助用户能够更迅速地找到满意的手机产品,并实现在线进行购买的操作,提高手机购买的效率和满意度,增强用户对商城的信任度和忠诚度。同时,手机商城推荐系统还可以促进手机的销售发展,个性化推荐能够激发用户的购买欲望,提高他们的购买转化率和粘性。当用户发现推荐的手机产品与他们的需求高度匹配时,购买决策的障碍将会降低,从而促进手机商城的销售额增长。此外,基于大数据分析的手机商城推荐系统还可以优化商城的运营策略。通过对大数据的分析,商城能够更好地了解用户的消费行为和偏好,并及时调整产品定位和市场细分策略。这样,商城可以更加准确地满足用户的需求,提高运营效益和竞争力。最后,基于大数据分析的手机商城推荐系统的设计和实现推动了大数据技术和机器学习算法的应用发展。这些系统需要利用大数据分析用户行为和需求,同时还需要运用机器学习算法进行推荐模型的构建和优化。因此,手机商城推荐系统的研究和实践可以为其他领域的推荐系统设计和应用提供借鉴和参考,推动整个大数据领域的发展。
手机商城推荐系统的研究是一个备受关注的热门领域,国内外学者们纷纷投入其中并取得了许多重要研究成果。国外方面,由于互联网技术的先进和普及,手机商城推荐系统研究得到了长足发展。诸如亚马逊、eBay等知名电商平台都采用了先进的推荐系统,通过大数据分析和机器学习算法为用户提供个性化推荐服务,提高了购物体验和销售量。同时,国外学者们也深入探讨了推荐系统中的算法优化、用户行为分析等关键技术,推动了该领域的研究进展。
在国内,随着移动互联网的快速发展,手机商城推荐系统也受到了广泛关注。中国的一些知名电商平台如阿里巴巴、京东等也不断优化推荐系统,提高了购物用户的体验和便利性。同时,国内研究者们也投入到手机商城推荐系统的研究中,探讨了如何通过大数据分析用户行为数据、构建用户画像,以及如何应用深度学习等先进技术来提高推荐系统的准确性和效果。
总体来说,国内外关于手机商城推荐系统的研究都在不断取得新突破,涵盖了算法优化、用户行为分析、个性化推荐等方面。这些研究成果不仅丰富了推荐系统领域的理论知识,也为实际应用提供了有力支撑,推动了手机商城推荐系统领域的不断发展和创新。
1.2 研究内容
基于大数据分析的手机商城推荐系统的设计与实现,主要所需要进行以下研究内容:
(1)首先是确定选题,确定好所要做的系统,并对系统的背景及现在面临的一些问题等进行系统的初步确认。
(2)系统确认完成后,结合系统开发的需求进行确认系统开发所使用的技术,手机商城推荐系统的开发使用Spark框架,配合MySQL数据库进行系统的搭建开发,确认好使用的技术进行技术分析,所使用的技术是否可以完成系统的实现。
(3)确定好系统使用的技术,根据普通用户需求分析进行划分的用户角色,并且根据角色用例划分确定所要设计的功能模块,对手机商城推荐系统的设计主要划分别为管理员和普通用户,并设计出各自角色的功能模块。
(4)系统的功能模块确认完成后进行程序及界面的设计,设计完成后,组通过测试来判断程序是否完善,对于系统测试,要对不同的用户进行不同的内容编辑及提交,及使用不同的测试方式找出程序中存在的漏洞,并对程序出现的漏洞问题进行在线解决处理,如果测试系统没有任何问题时,可以将系统上传进行正式操作使用。
keley AMP lab (加州大学伯克利分校的AMP实验室)所开源的类Hadoop MapReduce的通用并行框架,Spark,拥有Hadoop MapReduce所具有的优点;但不同于MapReduce的是——Job中间输出结果可以保存在内存中,从而不再需要读写HDFS,因此Spark能更好地适用于数据挖掘与机器学习等需要迭代的MapReduce的算法。
Spark 是一种与 Hadoop 相似的开源集群计算环境,但是两者之间还存在一些不同之处,这些有用的不同之处使 Spark 在某些工作负载方面表现得更加优越,换句话说,Spark 启用了内存分布数据集,除了能够提供交互式查询外,它还可以优化迭代工作负载。
Spark 是在 Scala 语言中实现的,它将 Scala 用作其应用程序框架。与 Hadoop 不同,Spark 和 Scala 能够紧密集成,其中的 Scala 可以像操作本地集合对象一样轻松地操作分布式数据集。
尽管创建 Spark 是为了支持分布式数据集上的迭代作业,但是实际上它是对 Hadoop 的补充,可以在 Hadoop 文件系统中并行运行。通过名为 Mesos 的第三方集群框架可以支持此行为。Spark 由加州大学伯克利分校 AMP 实验室 (Algorithms, Machines, and People Lab) 开发,可用来构建大型的、低延迟的数据分析应用程序。
现在Mysql数据库在网络上它可以支撑许多个用户,而且也可以适应客服机和服务器的部署或者配置等,我们这里的服务器和客户机其实就是一种软件上的概念,并且我们使用的计算机硬件也与他们不存在一一对应的关系。
Mysql是一款非常流行的关系型数据库管理系统,它的出现一直都是佼佼者,它不仅功能非常强大,而且使用起来非常方便,并且Mysql的跨平台能力也很好,软件开发人员非常喜欢它的这些强大的优点。不同于其他关系型数据库,对于数据库的管理它有着自己的一套方案,通过对用户设定相应的权限和角色来达到对数据库的管理。由此可见,Mysql是一个能够适用于吞吐量高,可靠性高,效率高的一款数据库管理软件。具有以下优点:
Mysql中对于不同身份的用户都设定其不同的权限来完成不同的业务逻辑,这使得Mysql在安全和完整性远远超出了其他关系型数据库。并且对于那些动画、图形和声音的数据类型Mysql也可以支持,这说明多数据类型Mysql也是可以支持的。
优点三:Mysql还可以做到多个平台的开发,软件开发的多种编程语言都可以实现对Mysql数据库的操作。
手机商城推荐系统在数据的使用的MYSQL数据库进行数据存储,配合HTML、Spark等这些开发工具的使用,能够给系统的编写工作带来许多的便利。目前spark模式是目前最受欢迎的一种模式,Spark 是一种与 Hadoop 相似的开源集群计算环境,但是两者之间还存在一些不同之处,这些有用的不同之处使 Spark 在某些工作负载方面表现得更加优越,换句话说,Spark 启用了内存分布数据集,除了能够提供交互式查询外,它还可以优化迭代工作负载。因此,使系统的可扩展性和维护性更佳,减少系统配置代码,简化编程代码,并且内存计算和速度快、具有易用性、通用性特点,开发者可以在同一个应用程序中无缝组合使用这些库,支持多种资源管理器。因此,在技术层面是可行的。
在开发手机商城推荐系统中所使用的开发软件比如tomcat服务器、Spark开发技术、MySQL5.7数据库、Photoshop图片处理软件等,这些环境从网上就能免费下载,而且网上都有安装的教程,根据教程一步一步的操作,就可以安装成功,不需要花任何费用,并且手机商城推荐系统是自己设计并编码实现的,数据库是使用流行mysql进行数据的存储,开源的Sparkl等技术的使用,能够减少系统开发费用。因此,在经济层面是可行的。
此次项目设计的时候我参考了很多类似系统的成功案例,对它们的操作界面以及功能都进行了系统的分析,将众多案例结合在一起,突出以人为本简化操作,提供友好的界面、简单的操作和安全的数据处理,所以具有基本计算机知识的人都会操作本项目。因此,在操作层面是可行的。
业务流程是用一些特定的符合和线条来进行演示用户在使用系统时的过程,在进行系统分析的时候,业务流程可以帮助开发人员更好的理解业务,发现错误,完善系统。
3.2.1 数据流程
基于大数据分析的手机商城推荐系统的开发的一个主要功能就是进行手机商城查询、浏览,和个性化推荐,并实现在线购买手机产品,图3-1就是系统的数据流图。
图2-1手机商城操作展开图
分析完系统的数据流程,接下来我们来看系统的业务流程,业务流程是用一些特定的符合和线条来进行演示用户在使用系统时的过程,在进行系统分析的时候,业务流程可以帮助开发人员更好的理解业务,发现错误,完善系统。图2-2就是业务流程图:

图2-2业务流程图
根据手机商城推荐系统的需求分析,划分为了管理员以及普通用户管理模块这两大部分。
普通用户模块:
- 注册登录:游客可以随时进入到系统中,对系统中的信息浏览,但是想要实现其他操作,就必须有这个系统用户的账号,如果没有账号的话,可以在注册以后使用系统相关的操作。
- 首页:普通用户登录后,可以在首页浏览轮播图、手机资讯、以及推荐的手机商城信息,手机商城推荐信息将根据用户预览的手机品牌进行推荐,方便快速了解手机市场的情况。
- 公告信息:普通用户可以在公告信息模块查看系统发布的所有公告信息,包括关于我们、联系方式、网站介绍等内容,以便及时了解相关公告信息。
- 手机资讯:普通用户可以在手机资讯模块查看系统发布的所有手机资,,支持手机资讯热门推荐,点击某一篇可浏览详细信息,并可以进行点赞、收藏和评论,及时了解和收藏最新手机市场信息。
- 手机商城:普通用户可以在手机商城模块查看发布的所有手机信息,包括手机名称、手机品牌、手机型号、手机价格、手机内存、手机详情等详细信息,可以对喜爱的手机进行收藏,并且用户可以实现直接线上购买。
- 我的账户:普通用户可以在我的账户模块查看自己的个人资料信息,并能够修改密码和修改资料,方便管理自己的账户信息;密码修改以后需使用新密码进行登录;用户还可以修改包括头像、昵称、邮箱、用户姓名、用户性别、用户年龄等资料信息。
- 个人中心:个人中心包括个人首页、购买订单、收藏等功能。普通用户可以在个人首页查看个人资料信息;购买订单功能可以让普通用户搜索和查看购买的手机订单信息,包括手机名称、手机品牌、手机型号、手机价格、手机内存、普通用户、用户姓名、联系电话、收货地址、购买数量、购买金额、购买时间、购买备注等详细信息,并可进行支付,选择微信、支付宝或网银等支付方式;收藏功能可以对用户收藏的手机资讯和手机商城信息进行管理。
管理员管理模块:
- 登录:管理员账号密码由系统直接生成,可以随时进入到系统中,使用系统各项管理操作,同时还可以对个人信息和修改密码进行管控。
- 系统用户:管理员可以在系统用户模块对系统用户进行管理,包括管理员和普通用户,包括添加新用户、修改用户信息、删除用户、查询用户等操作,以保证系统的安全和正常运行。
- 手机品牌管理:管理员可以对手机品牌进行管理,包括添加新的手机品牌信息、修改手机品牌、删除手机品牌、查询手机品牌等操作,方便进行手机品牌的上新和管理。
- 手机商城管理:管理员可以管理手机商城,可以通过手机名称、手机品牌搜索已发布的信息,包括发布手机产品信息、修改手机信息、下架手机产品等操作,以确保手机商城的及时更新和准确性。
- 购买订单管理:管理员可以对用户提交的购买订单进行管理,包括查询和删除购买订单,查看订单详情,修改已支付的用户购买订单的支付状态,确保购买订单的合规性和及时处理。
- 系统管理:管理员可以进行轮播图管理操作,保证系统首页轮播图的及时更新。
- 公告信息管理:管理员可以发布、管理和删除平台的公告信息,包括发布系统关于我们、联系方式、网站介绍等内容,方便及时通知用户相关信息。
- 资源管理:管理员可以发布、管理和删除手机资讯,并对手机资讯进行分类管理,方便用户及时查询和浏览相关手机资讯,了解手机市场市场情况,并且管理员可以查看用户发布的相关评论信息,了解用户的需求,以保持平台交流的秩序和质量。
- 个人信息:管理员可以对个人信息进行管理,可查看包括头像、状态、用户名、昵称、用户组、邮箱等详细信息,并可以对头像、昵称、邮箱等个人信息进行修改。
- 修改密码:管理员可以修改个人账号的密码,修改以后需使用新密码进行登录。
手机商城推荐系统的非功能性需求比如手机商城推荐系统的安全性怎么样,可靠性怎么样,性能怎么样,可拓展性怎么样等。具体可以表示在如下2.1表格中:
表2.1 手机商城推荐系统非功能需求表
|
安全性 |
主要指手机商城推荐系统数据库的安装,数据库的使用和密码的设定必须合乎规范。 |
|
可靠性 |
可靠性是指手机商城推荐系统能够安装用户的指示进行操作,经过测试,可靠性90%以上。 |
|
性能 |
性能是影响手机商城推荐系统占据市场的必要条件,所以性能最好要佳才好。 |
|
可扩展性 |
比如数据库预留多个属性,比如接口的使用等确保了系统的非功能性需求。 |
|
易用性 |
用户只要跟着手机商城推荐系统的页面展示内容进行操作,就可以了。 |
|
可维护性 |
手机商城推荐系统开发的可维护性是非常重要的,经过测试,可维护性没有问题 |
手机商城推荐系统中普通用户角色用例图如图2.1所示:
图2.1 手机商城推荐系统普通用户角色用例图
手机商城推荐系统中管理员角色用例图如图2.2所示:

图2.2 手机商城推荐系统管理员角色用例图
本章主要讨论的内容包括手机商城推荐系统的功能模块设计、数据库系统设计。
本手机商城推荐系统从架构上分为三层:表现层(UI)、业务逻辑层(BLL)以及数据层(DL)。

图3-1手机商城推荐系统架构设计图
表现层(UI):又称UI层,主要完成本手机商城推荐系统的UI交互功能,一个良好的UI可以打打提高用户的用户体验,增强用户使用本手机商城推荐系统时的舒适度。UI的界面设计也要适应不同版本的手机商城推荐系统以及不同尺寸的分辨率,以做到良好的兼容性。UI交互功能要求合理,用户进行交互操作时必须要得到与之相符的交互结果,这就要求表现层要与业务逻辑层进行良好的对接。
业务逻辑层(BLL):主要完成本手机商城推荐系统的数据处理功能。用户从表现层传输过来的数据经过业务逻辑层进行处理交付给数据层,系统从数据层读取的数据经过业务逻辑层进行处理交付给表现层。
数据层(DL):由于本手机商城推荐系统的数据是放在服务端的mysql数据库中,因此本属于服务层的部分可以直接整合在业务逻辑层中,所以数据层中只有数据库,其主要完成本手机商城推荐系统的数据存储和管理功能。
登录模块主要满足了管理员以及用户的权限登录,登录模块顺序图如图3-2所示。
图3.2登录顺序图
管理员以及用户登录后均可进行添加信息操作,添加信息模块顺序图如图4-4所示。
图3.3 添加信息顺序图
在上面内容中主要对系统的功能性需求和非功能性需求进行分析,并且根据需求分析了本手机商城推荐系统中的用例。那么接下来就要开始对本手机商城推荐系统的架构、主要功能和数据库开始进行设计,根据前面章节的需求分析得出,其总体设计模块图如下图所示。
图3.4手机商城推荐系统功能模块图
3.4 数据库设计
数据库设计一般包括需求分析、概念模型设计、数据库表建立三大过程,其中需求分析前面章节已经阐述,概念模型设计有概念模型和逻辑结构设计两部分。
3.4.1数据库概念结构设计
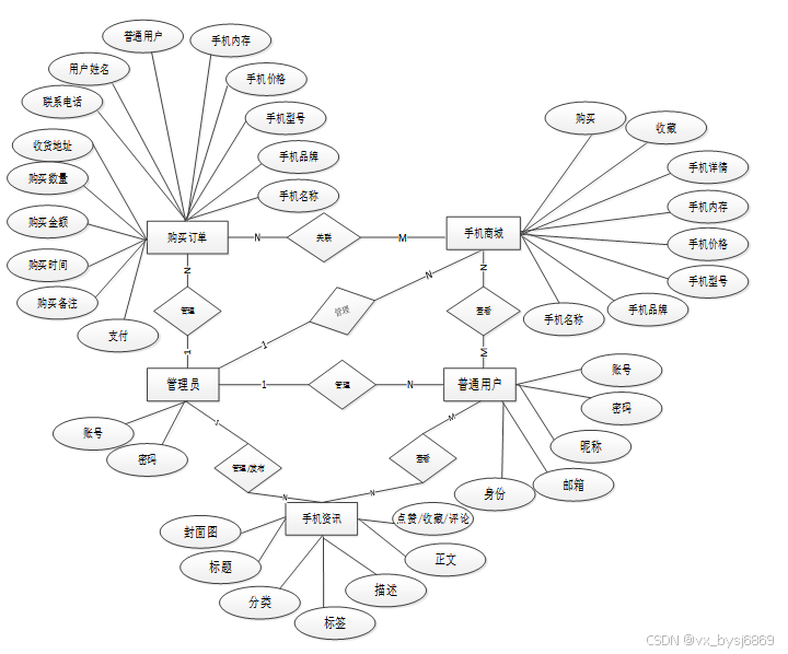
下面是整个手机商城推荐系统中主要的数据库表总E-R实体关系图。
图3.5 手机商城推荐系统总E-R关系图
通过上一小节中手机商城推荐系统中总E-R关系图上得出一共需要创建很多个数据表。在此我主要罗列几个主要的数据库表结构设计。
表access_token (登陆访问时长)
|
编号 |
名称 |
数据类型 |
长度 |
小数位 |
允许空值 |
主键 |
默认值 |
说明 |
|
1 |
token_id |
int |
10 |
0 |
N |
Y |
临时访问牌ID |
|
|
2 |
token |
varchar |
64 |
0 |
Y |
N |
临时访问牌 |
|
|
3 |
info |
text |
65535 |
0 |
Y |
N |
||
|
4 |
maxage |
int |
10 |
0 |
N |
N |
2 |
最大寿命:默认2小时 |
|
5 |
create_time |
timestamp |
19 |
0 |
N |
N |
CURRENT_TIMESTAMP |
创建时间: |
|
6 |
update_time |
timestamp |
19 |
0 |
N |
N |
CURRENT_TIMESTAMP |
更新时间: |
|
7 |
user_id |
int |
10 |
0 |
N |
N |
0 |
用户编号: |
|
编号 |
名称 |
数据类型 |
长度 |
小数位 |
允许空值 |
主键 |
默认值 |
说明 |
|
1 |
article_id |
mediumint |
8 |
0 |
N |
Y |
文章id:[0,8388607] |
|
|
2 |
title |
varchar |
125 |
0 |
N |
Y |
标题:[0,125]用于文章和html的title标签中 |
|
|
3 |
type |
varchar |
64 |
0 |
N |
N |
0 |
文章分类:[0,1000]用来搜索指定类型的文章 |
|
4 |
hits |
int |
10 |
0 |
N |
N |
0 |
点击数:[0,1000000000]访问这篇文章的人次 |
|
5 |
praise_len |
int |
10 |
0 |
N |
N |
0 |
点赞数 |
|
6 |
create_time |
timestamp |
19 |
0 |
N |
N |
CURRENT_TIMESTAMP |
创建时间: |
|
7 |
update_time |
timestamp |
19 |
0 |
N |
N |
CURRENT_TIMESTAMP |
更新时间: |
|
8 |
source |
varchar |
255 |
0 |
Y |
N |
来源:[0,255]文章的出处 |
|
|
9 |
url |
varchar |
255 |
0 |
Y |
N |
来源地址:[0,255]用于跳转到发布该文章的网站 |
|
|
10 |
tag |
varchar |
255 |
0 |
Y |
N |
标签:[0,255]用于标注文章所属相关内容,多个标签用空格隔开 |
|
|
11 |
content |
longtext |
2147483647 |
0 |
Y |
N |
正文:文章的主体内容 |
|
|
12 |
img |
varchar |
255 |
0 |
Y |
N |
封面图 |
|
|
13 |
description |
text |
65535 |
0 |
Y |
N |
文章描述 |
|
编号 |
名称 |
数据类型 |
长度 |
小数位 |
允许空值 |
主键 |
默认值 |
说明 |
|
1 |
type_id |
smallint |
5 |
0 |
N |
Y |
分类ID:[0,10000] |
|
|
2 |
display |
smallint |
5 |
0 |
N |
N |
100 |
显示顺序:[0,1000]决定分类显示的先后顺序 |
|
3 |
name |
varchar |
16 |
0 |
N |
N |
分类名称:[2,16] |
|
|
4 |
father_id |
smallint |
5 |
0 |
N |
N |
0 |
上级分类ID:[0,32767] |
|
5 |
description |
varchar |
255 |
0 |
Y |
N |
描述:[0,255]描述该分类的作用 |
|
|
6 |
icon |
text |
65535 |
0 |
Y |
N |
分类图标: |
|
|
7 |
url |
varchar |
255 |
0 |
Y |
N |
外链地址:[0,255]如果该分类是跳转到其他网站的情况下,就在该URL上设置 |
|
|
8 |
create_time |
timestamp |
19 |
0 |
N |
N |
CURRENT_TIMESTAMP |
创建时间: |
|
9 |
update_time |
timestamp |
19 |
0 |
N |
N |
CURRENT_TIMESTAMP |
更新时间: |
|
编号 |
名称 |
数据类型 |
长度 |
小数位 |
允许空值 |
主键 |
默认值 |
说明 |
|
1 |
auth_id |
int |
10 |
0 |
N |
Y |
授权ID: |
|
|
2 |
user_group |
varchar |
64 |
0 |
Y |
N |
用户组: |
|
|
3 |
mod_name |
varchar |
64 |
0 |
Y |
N |
模块名: |
|
|
4 |
table_name |
varchar |
64 |
0 |
Y |
N |
表名: |
|
|
5 |
page_title |
varchar |
255 |
0 |
Y |
N |
页面标题: |
|
|
6 |
path |
varchar |
255 |
0 |
Y |
N |
路由路径: |
|
|
7 |
position |
varchar |
32 |
0 |
Y |
N |
位置: |
|
|
8 |
mode |
varchar |
32 |
0 |
N |
N |
_blank |
跳转方式: |
|
9 |
add |
tinyint |
3 |
0 |
N |
N |
1 |
是否可增加: |
|
10 |
del |
tinyint |
3 |
0 |
N |
N |
1 |
是否可删除: |
|
11 |
set |
tinyint |
3 |
0 |
N |
N |
1 |
是否可修改: |
|
12 |
get |
tinyint |
3 |
0 |
N |
N |
1 |
是否可查看: |
|
13 |
field_add |
text |
65535 |
0 |
Y |
N |
添加字段: |
|
|
14 |
field_set |
text |
65535 |
0 |
Y |
N |
修改字段: |
|
|
15 |
field_get |
text |
65535 |
0 |
Y |
N |
查询字段: |
|
|
16 |
table_nav_name |
varchar |
500 |
0 |
Y |
N |
跨表导航名称: |
|
|
17 |
table_nav |
varchar |
500 |
0 |
Y |
N |
跨表导航: |
|
|
18 |
option |
text |
65535 |
0 |
Y |
N |
配置: |
|
|
19 |
create_time |
timestamp |
19 |
0 |
N |
N |
CURRENT_TIMESTAMP |
创建时间: |
|
20 |
update_time |
timestamp |
19 |
0 |
N |
N |
CURRENT_TIMESTAMP |
更新时间: |
|
编号 |
名称 |
数据类型 |
长度 |
小数位 |
允许空值 |
主键 |
默认值 |
说明 |
|
1 |
collect_id |
int |
10 |
0 |
N |
Y |
收藏ID: |
|
|
2 |
user_id |
int |
10 |
0 |
N |
N |
0 |
收藏人ID: |
|
3 |
source_table |
varchar |
255 |
0 |
Y |
N |
来源表: |
|
|
4 |
source_field |
varchar |
255 |
0 |
Y |
N |
来源字段: |
|
|
5 |
source_id |
int |
10 |
0 |
N |
N |
0 |
来源ID: |
|
6 |
title |
varchar |
255 |
0 |
Y |
N |
标题: |
|
|
7 |
img |
varchar |
255 |
0 |
Y |
N |
封面: |
|
|
8 |
create_time |
timestamp |
19 |
0 |
N |
N |
CURRENT_TIMESTAMP |
创建时间: |
|
9 |
update_time |
timestamp |
19 |
0 |
N |
N |
CURRENT_TIMESTAMP |
更新时间: |
|
编号 |
名称 |
数据类型 |
长度 |
小数位 |
允许空值 |
主键 |
默认值 |
说明 |
|
1 |
comment_id |
int |
10 |
0 |
N |
Y |
评论ID: |
|
|
2 |
user_id |
int |
10 |
0 |
N |
N |
0 |
评论人ID: |
|
3 |
reply_to_id |
int |
10 |
0 |
N |
N |
0 |
回复评论ID:空为0 |
|
4 |
content |
longtext |
2147483647 |
0 |
Y |
N |
内容: |
|
|
5 |
nickname |
varchar |
255 |
0 |
Y |
N |
昵称: |
|
|
6 |
avatar |
varchar |
255 |
0 |
Y |
N |
头像地址:[0,255] |
|
|
7 |
create_time |
timestamp |
19 |
0 |
N |
N |
CURRENT_TIMESTAMP |
创建时间: |
|
8 |
update_time |
timestamp |
19 |
0 |
N |
N |
CURRENT_TIMESTAMP |
更新时间: |
|
9 |
source_table |
varchar |
255 |
0 |
Y |
N |
来源表: |
|
|
10 |
source_field |
varchar |
255 |
0 |
Y |
N |
来源字段: |
|
|
11 |
source_id |
int |
10 |
0 |
N |
N |
0 |
来源ID: |
|
编号 |
名称 |
数据类型 |
长度 |
小数位 |
允许空值 |
主键 |
默认值 |
说明 |
|
1 |
hits_id |
int |
10 |
0 |
N |
Y |
点赞ID: |
|
|
2 |
user_id |
int |
10 |
0 |
N |
N |
0 |
点赞人: |
|
3 |
create_time |
timestamp |
19 |
0 |
N |
N |
CURRENT_TIMESTAMP |
创建时间: |
|
4 |
update_time |
timestamp |
19 |
0 |
N |
N |
CURRENT_TIMESTAMP |
更新时间: |
|
5 |
source_table |
varchar |
255 |
0 |
Y |
N |
来源表: |
|
|
6 |
source_field |
varchar |
255 |
0 |
Y |
N |
来源字段: |
|
|
7 |
source_id |
int |
10 |
0 |
N |
N |
0 |
来源ID: |
|
编号 |
名称 |
数据类型 |
长度 |
小数位 |
允许空值 |
主键 |
默认值 |
说明 |
|
1 |
mobile_mall_id |
int |
10 |
0 |
N |
Y |
手机商城ID |
|
|
2 |
phone_name |
varchar |
64 |
0 |
Y |
N |
手机名称 |
|
|
3 |
mobile_phone_brand |
varchar |
64 |
0 |
Y |
N |
手机品牌 |
|
|
4 |
mobile_phone_model |
varchar |
64 |
0 |
Y |
N |
手机型号 |
|
|
5 |
mobile_phone_prices |
int |
10 |
0 |
Y |
N |
0 |
手机价格 |
|
6 |
phone_memory |
varchar |
64 |
0 |
Y |
N |
手机内存 |
|
|
7 |
mobile_phone_pictures |
varchar |
255 |
0 |
Y |
N |
手机图片 |
|
|
8 |
device_status |
longtext |
2147483647 |
0 |
Y |
N |
手机详情 |
|
|
9 |
hits |
int |
10 |
0 |
N |
N |
0 |
点击数 |
|
10 |
recommend |
int |
10 |
0 |
N |
N |
0 |
智能推荐 |
|
11 |
create_time |
datetime |
19 |
0 |
N |
N |
CURRENT_TIMESTAMP |
创建时间 |
|
12 |
update_time |
timestamp |
19 |
0 |
N |
N |
CURRENT_TIMESTAMP |
更新时间 |
|
编号 |
名称 |
数据类型 |
长度 |
小数位 |
允许空值 |
主键 |
默认值 |
说明 |
|
1 |
mobile_phone_brand_id |
int |
10 |
0 |
N |
Y |
手机品牌ID |
|
|
2 |
mobile_phone_brand |
varchar |
64 |
0 |
Y |
N |
手机品牌 |
|
|
3 |
create_time |
datetime |
19 |
0 |
N |
N |
CURRENT_TIMESTAMP |
创建时间 |
|
4 |
update_time |
timestamp |
19 |
0 |
N |
N |
CURRENT_TIMESTAMP |
更新时间 |
|
编号 |
名称 |
数据类型 |
长度 |
小数位 |
允许空值 |
主键 |
默认值 |
说明 |
|
1 |
notice_id |
mediumint |
8 |
0 |
N |
Y |
公告id: |
|
|
2 |
title |
varchar |
125 |
0 |
N |
N |
标题: |
|
|
3 |
content |
longtext |
2147483647 |
0 |
Y |
N |
正文: |
|
|
4 |
create_time |
timestamp |
19 |
0 |
N |
N |
CURRENT_TIMESTAMP |
创建时间: |
|
5 |
update_time |
timestamp |
19 |
0 |
N |
N |
CURRENT_TIMESTAMP |
更新时间: |
|
编号 |
名称 |
数据类型 |
长度 |
小数位 |
允许空值 |
主键 |
默认值 |
说明 |
|
1 |
praise_id |
int |
10 |
0 |
N |
Y |
点赞ID: |
|
|
2 |
user_id |
int |
10 |
0 |
N |
N |
0 |
点赞人: |
|
3 |
create_time |
timestamp |
19 |
0 |
N |
N |
CURRENT_TIMESTAMP |
创建时间: |
|
4 |
update_time |
timestamp |
19 |
0 |
N |
N |
CURRENT_TIMESTAMP |
更新时间: |
|
5 |
source_table |
varchar |
255 |
0 |
Y |
N |
来源表: |
|
|
6 |
source_field |
varchar |
255 |
0 |
Y |
N |
来源字段: |
|
|
7 |
source_id |
int |
10 |
0 |
N |
N |
0 |
来源ID: |
|
8 |
status |
bit |
1 |
0 |
N |
N |
1 |
点赞状态:1为点赞,0已取消 |
|
编号 |
名称 |
数据类型 |
长度 |
小数位 |
允许空值 |
主键 |
默认值 |
说明 |
|
1 |
purchase_order_id |
int |
10 |
0 |
N |
Y |
购买订单ID |
|
|
2 |
phone_name |
varchar |
64 |
0 |
Y |
N |
手机名称 |
|
|
3 |
mobile_phone_brand |
varchar |
64 |
0 |
Y |
N |
手机品牌 |
|
|
4 |
mobile_phone_model |
varchar |
64 |
0 |
Y |
N |
手机型号 |
|
|
5 |
mobile_phone_prices |
int |
10 |
0 |
Y |
N |
0 |
手机价格 |
|
6 |
phone_memory |
varchar |
64 |
0 |
Y |
N |
手机内存 |
|
|
7 |
regular_users |
int |
10 |
0 |
Y |
N |
0 |
普通用户 |
|
8 |
user_name |
varchar |
64 |
0 |
Y |
N |
用户姓名 |
|
|
9 |
contact_phone_number |
varchar |
64 |
0 |
Y |
N |
联系电话 |
|
|
10 |
receiving_address |
varchar |
64 |
0 |
Y |
N |
收货地址 |
|
|
11 |
purchase_quantity |
int |
10 |
0 |
Y |
N |
0 |
购买数量 |
|
12 |
purchase_amount |
varchar |
64 |
0 |
Y |
N |
购买金额 |
|
|
13 |
purchase_time |
date |
10 |
0 |
Y |
N |
购买时间 |
|
|
14 |
purchase_notes |
varchar |
64 |
0 |
Y |
N |
购买备注 |
|
|
15 |
pay_state |
varchar |
16 |
0 |
N |
N |
未支付 |
支付状态 |
|
16 |
pay_type |
varchar |
16 |
0 |
Y |
N |
支付类型: 微信、支付宝、网银 |
|
|
17 |
create_time |
datetime |
19 |
0 |
N |
N |
CURRENT_TIMESTAMP |
创建时间 |
|
18 |
update_time |
timestamp |
19 |
0 |
N |
N |
CURRENT_TIMESTAMP |
更新时间 |
|
编号 |
名称 |
数据类型 |
长度 |
小数位 |
允许空值 |
主键 |
默认值 |
说明 |
|
1 |
regular_users_id |
int |
10 |
0 |
N |
Y |
普通用户ID |
|
|
2 |
user_name |
varchar |
64 |
0 |
Y |
N |
用户姓名 |
|
|
3 |
user_gender |
varchar |
64 |
0 |
Y |
N |
用户性别 |
|
|
4 |
user_age |
varchar |
64 |
0 |
Y |
N |
用户年龄 |
|
|
5 |
examine_state |
varchar |
16 |
0 |
N |
N |
已通过 |
审核状态 |
|
6 |
user_id |
int |
10 |
0 |
N |
N |
0 |
用户ID |
|
7 |
create_time |
datetime |
19 |
0 |
N |
N |
CURRENT_TIMESTAMP |
创建时间 |
|
8 |
update_time |
timestamp |
19 |
0 |
N |
N |
CURRENT_TIMESTAMP |
更新时间 |
|
编号 |
名称 |
数据类型 |
长度 |
小数位 |
允许空值 |
主键 |
默认值 |
说明 |
|
1 |
slides_id |
int |
10 |
0 |
N |
Y |
轮播图ID: |
|
|
2 |
title |
varchar |
64 |
0 |
Y |
N |
标题: |
|
|
3 |
content |
varchar |
255 |
0 |
Y |
N |
内容: |
|
|
4 |
url |
varchar |
255 |
0 |
Y |
N |
链接: |
|
|
5 |
img |
varchar |
255 |
0 |
Y |
N |
轮播图: |
|
|
6 |
hits |
int |
10 |
0 |
N |
N |
0 |
点击量: |
|
7 |
create_time |
timestamp |
19 |
0 |
N |
N |
CURRENT_TIMESTAMP |
创建时间: |
|
8 |
update_time |
timestamp |
19 |
0 |
N |
N |
CURRENT_TIMESTAMP |
更新时间: |
|
编号 |
名称 |
数据类型 |
长度 |
小数位 |
允许空值 |
主键 |
默认值 |
说明 |
|
1 |
upload_id |
int |
10 |
0 |
N |
Y |
上传ID |
|
|
2 |
name |
varchar |
64 |
0 |
Y |
N |
文件名 |
|
|
3 |
path |
varchar |
255 |
0 |
Y |
N |
访问路径 |
|
|
4 |
file |
varchar |
255 |
0 |
Y |
N |
文件路径 |
|
|
5 |
display |
varchar |
255 |
0 |
Y |
N |
显示顺序 |
|
|
6 |
father_id |
int |
10 |
0 |
Y |
N |
0 |
父级ID |
|
7 |
dir |
varchar |
255 |
0 |
Y |
N |
文件夹 |
|
|
8 |
type |
varchar |
32 |
0 |
Y |
N |
文件类型 |
|
编号 |
名称 |
数据类型 |
长度 |
小数位 |
允许空值 |
主键 |
默认值 |
说明 |
|
1 |
user_id |
mediumint |
8 |
0 |
N |
Y |
用户ID:[0,8388607]用户获取其他与用户相关的数据 |
|
|
2 |
state |
smallint |
5 |
0 |
N |
N |
1 |
账户状态:[0,10](1可用|2异常|3已冻结|4已注销) |
|
3 |
user_group |
varchar |
32 |
0 |
Y |
N |
所在用户组:[0,32767]决定用户身份和权限 |
|
|
4 |
login_time |
timestamp |
19 |
0 |
N |
N |
CURRENT_TIMESTAMP |
上次登录时间: |
|
5 |
phone |
varchar |
11 |
0 |
Y |
N |
手机号码:[0,11]用户的手机号码,用于找回密码时或登录时 |
|
|
6 |
phone_state |
smallint |
5 |
0 |
N |
N |
0 |
手机认证:[0,1](0未认证|1审核中|2已认证) |
|
7 |
username |
varchar |
16 |
0 |
N |
N |
用户名:[0,16]用户登录时所用的账户名称 |
|
|
8 |
nickname |
varchar |
16 |
0 |
Y |
N |
昵称:[0,16] |
|
|
9 |
password |
varchar |
64 |
0 |
N |
N |
密码:[0,32]用户登录所需的密码,由6-16位数字或英文组成 |
|
|
10 |
|
varchar |
64 |
0 |
Y |
N |
邮箱:[0,64]用户的邮箱,用于找回密码时或登录时 |
|
|
11 |
email_state |
smallint |
5 |
0 |
N |
N |
0 |
邮箱认证:[0,1](0未认证|1审核中|2已认证) |
|
12 |
avatar |
varchar |
255 |
0 |
Y |
N |
头像地址:[0,255] |
|
|
13 |
open_id |
varchar |
255 |
0 |
Y |
N |
针对获取用户信息字段 |
|
|
14 |
create_time |
timestamp |
19 |
0 |
N |
N |
CURRENT_TIMESTAMP |
创建时间: |
|
15 |
vip_level |
varchar |
255 |
0 |
Y |
N |
会员等级 |
|
|
16 |
vip_discount |
double |
11 |
2 |
Y |
N |
0.00 |
会员折扣 |
|
编号 |
名称 |
数据类型 |
长度 |
小数位 |
允许空值 |
主键 |
默认值 |
说明 |
|
1 |
group_id |
mediumint |
8 |
0 |
N |
Y |
用户组ID:[0,8388607] |
|
|
2 |
display |
smallint |
5 |
0 |
N |
N |
100 |
显示顺序:[0,1000] |
|
3 |
name |
varchar |
16 |
0 |
N |
N |
名称:[0,16] |
|
|
4 |
description |
varchar |
255 |
0 |
Y |
N |
描述:[0,255]描述该用户组的特点或权限范围 |
|
|
5 |
source_table |
varchar |
255 |
0 |
Y |
N |
来源表: |
|
|
6 |
source_field |
varchar |
255 |
0 |
Y |
N |
来源字段: |
|
|
7 |
source_id |
int |
10 |
0 |
N |
N |
0 |
来源ID: |
|
8 |
register |
smallint |
5 |
0 |
Y |
N |
0 |
注册位置: |
|
9 |
create_time |
timestamp |
19 |
0 |
N |
N |
CURRENT_TIMESTAMP |
创建时间: |
|
10 |
update_time |
timestamp |
19 |
0 |
N |
N |
CURRENT_TIMESTAMP |
更新时间: |
手机商城推荐系统的详细设计与实现主要是根据前面的手机商城推荐系统的需求分析和手机商城推荐系统的总体设计来设计页面并实现业务逻辑。主要从手机商城推荐系统界面实现、业务逻辑实现这两部分进行介绍。
首页主要分别展示各个模块的最新动态,可以在首页浏览轮播图、公告信息、手机资讯,以及推荐的手机商城信息等信息,并很清楚地看到不同模块的最新更新内容。其中,普通用户登录后,手机商城推荐信息将根据普通用户预览的手机品牌进行推荐,方便快速了解手机市场的情况。并且系统首页每个部分都可以跳转到相对应的模块,方便浏览选择感兴趣的地方。
首页载入流程图如下所示。

图4.1 首页载入流程
首页如下图所示。
图4.2 首页界面图
游客可以随时进入到系统中,对系统中的信息浏览,但是想要实现其他操作,就必须有这个系统用户的账号,如果没有账号的话,可以在注册以后登录进行相关的操作,系统的用户通过自行注册生成,在系统首页点击用户注册菜单,系统跳转到对应的注册页面。点击重置按钮,清空所填数据,点击注册按钮完成注册。
用户注册流程图如下所示。

图4.3 用户注册流程图
用户注册界面如下图所示。
图4.4注册界面图
将首页的左边的功能设计为用户登录的位置,所以在进行登录的地方就会显示首页。在登录后就是大众较为熟悉的位置,也就是让用户进行账号以及密码输入的样式。
当用户输入完信息并点击登录按钮时,Struts就会将用户输入的信息传递进表单并装入相应的对象之中,然后再转到相应位置进行校验。若用户名和密码框都是空的,那么系统就会不可将账号密码均设置为空值。
系统的底层设置要求账号密码不可以都是空值,将这些信息传递给相关的类中的对象方法并调用相关的信息,对于用户输入的数据进行检验。若检验结果正确会自动转到系统首页欢迎页面,如果不正确系统就会返回用户登录界面。
用户登录流程图如下所示。

图4.5 用户登录流程
用户登录界面如下图所示。
图4.6 登录界面图
普通用户可以在手机商城模块查看发布的所有手机信息,包括手机名称、手机品牌、手机型号、手机价格、手机内存、手机详情等详细信息,可以对喜爱的手机进行收藏,并且用户可以实现直接线上购买。
用户手机商城界面如下图所示。
图4.7 手机商城界面图
个人中心包括个人首页、购买订单、收藏等功能。普通用户可以在个人首页查看个人资料信息;购买订单功能可以让普通用户搜索和查看购买的手机订单信息,包括手机名称、手机品牌、手机型号、手机价格、手机内存、普通用户、用户姓名、联系电话、收货地址、购买数量、购买金额、购买时间、购买备注等详细信息,并可进行支付,选择微信、支付宝或网银等支付方式;收藏功能可以对用户收藏的手机资讯和手机商城信息进行管理。
用户个人中心界面如下图所示。
图4.8 个人中心界面图
4.2.1系统用户模块
管理员可以在系统用户模块对系统用户进行管理,包括管理员和普通用户,包括添加新用户、修改用户信息、删除用户、查询用户等操作,以保证系统的安全和正常运行。
系统用户流程图如下所示。

图4.9 系统用户流程图
系统用户界面如下图所示。
图4.10系统用户界面图
4.2.2手机商城管理模块
管理员可以管理手机商城,可以通过手机名称、手机品牌搜索已发布的信息,包括发布手机产品信息、修改手机信息、下架手机产品等操作,以确保手机商城的及时更新和准确性。
手机商城管理流程如下图所示。

图4.11 手机商城管理流程
手机商城管理界面如下图所示。
图4.12手机商城管理界面
管理员可以进行轮播图管理操作,保证系统首页轮播图的及时更新。
系统管理界面如下图所示。
图4.13系统管理界面图
管理员可以发布、管理和删除平台的公告信息,包括发布系统关于我们、联系方式、网站介绍等内容,方便及时通知用户相关信息。
公告信息管理界面如下图所示。
图4.14公告信息管理界面图
管理员执行资源管理,并可以操作相关内容,例如添加,查看,编辑和删除。通过单击“添加城市景点”,可以通过城市景点添加界面添加详细信息并添加城市景点注释。单击查看字段级别链接以查看有关所选字段级别的信息。然后单击“提交”跳转重返到添加页面。添加成功后的信息会载入到城市景点查询列表中,管理员可进行编辑以及修改。
资源管理流程如下图所示。

图4.15 资源管理流程
资源管理界面如下图所示。
图4.16资源管理界面图
系统开发到了最后一个阶段那就是系统测试,系统测试对软件的开发其实是非常有必要的。因为没什么系统一经开发出来就可能会尽善尽美,再厉害的系统开发工程师也会在系统开发的时候出现纰漏,系统测试能够较好的改正一些bug,为后期系统的维护性提供很好的支持。通过系统测试,开发人员也可以建立自己对系统的信心,为后期的系统版本的跟新提供支持。
系统测试包括:用户登录功能测试、手机资讯展示功能测试、手机商城添加功能测试、购买订单搜索功能测试、密码修改功能测试,如表5-1、5-2、5-3、5-4、5-5所示:
表5-1 用户登录功能测试表
|
用例名称 |
用户登录系统 |
|
目的 |
测试用户通过正确的用户名和密码可否登录功能 |
|
前提 |
未登录的情况下 |
|
测试流程 |
1) 进入登录页面 2) 输入正确的用户名和密码 |
|
预期结果 |
用户名和密码正确的时候,跳转到登录成功界面,反之则显示错误信息,提示重新输入 |
|
实际结果 |
实际结果与预期结果一致 |
手机资讯展示功能测试:
表5-2 手机资讯展示功能测试表
|
用例名称 |
手机资讯展示 |
|
目的 |
测试手机资讯展示功能 |
|
前提 |
用户登录 |
|
测试流程 |
点击手机资讯 |
|
预期结果 |
可以查看到所有手机资讯信息 |
|
实际结果 |
实际结果与预期结果一致 |
手机商城添加功能测试:
表5-3 手机商城添加功能测试测试表
|
用例名称 |
手机商城添加测试用例 |
|
目的 |
测试手机商城添加功能 |
|
前提 |
管理员正常登录情况下 |
|
测试流程 |
1)点击手机商城信息管理,进入添加页面,填写相关信息。 2)点击进行提交。 |
|
预期结果 |
提交以后,页面会显示新的手机商城信息 |
|
实际结果 |
实际结果与预期结果一致 |
购买订单搜索功能测试:
表5-4购买订单搜索功能测试表
|
用例名称 |
购买订单搜索测试 |
|
目的 |
测试购买订单搜索功能 |
|
前提 |
管理员、用户正常登录情况下 |
|
测试流程 |
1)点击购买订单在搜索框填入搜索关键字。 2)点击搜索按钮。 |
|
预期结果 |
页面显示包含有搜索关键字的购买订单 |
|
实际结果 |
实际结果与预期结果一致 |
密码修改功能测试:
表5-5 密码修改功能测试表
|
用例名称 |
密码修改测试用例 |
|
目的 |
测试密码修改功能 |
|
前提 |
管理员、用户正常登录情况下 |
|
测试流程 |
1)点击密码修改并完成填写。 2)点击进行提交。 |
|
预期结果 |
使用新的密码可以登录 |
|
实际结果 |
实际结果与预期结果一致 |
通过编写手机商城推荐系统的测试用例,已经检测完毕用户登录功能测试、手机资讯展示功能测试、手机商城添加功能测试、购买订单搜索功能测试、密码修改功能测试等模块测试,主要通过以上模块为手机商城推荐系统的后期推广运营提供了强力的技术支撑。
在开发本手机商城推荐系统之前我胸有成竹,觉得很简单,但在实际的开发中我发现了自身的很多问题,许多编程思想和方法都还没有掌握牢靠,通过开发这个手机商城推荐系统我成长了很多,懂得了做什么事情都要脚踏实地,不能眼高手低,在本次手机商城推荐系统的开发中我逐渐掌握逐渐熟悉的技术。
本次手机商城推荐系统的开发中我还学会了很多,例如良好的编程思想和完善的规划思想。在着手编程之前需要罗列出程序框架的大概,脑海中构建出程序的主题框架。做好这一步我们才能胸有成竹的经行开发项目。当设计框架了熟于心之后,需要思考本次编程所需的主要知识点和技术点,并充分学习。如此一来项目的开发才能循序渐进、如丝般顺滑,长久以往就能养成良好的开发习惯。一个程序好不好还要看出的bug多不多,如果在项目完成前做好bug的查验与预防可能发生的事故才能保证程序的稳定长久性运行。如果项目在完工后出现各种问题自己,那么在进入社会后,不仅会给公司团队带来麻烦和增加不必要的工作,还会导致客户流失,公司对自己的评价下降。
在本次项目中我也暴露了诸多问题。对于spark的编程知识有所欠缺,环境配置和算法上出现诸多问题,时常导致项目运行出错,或者目标的实现有问题。或者实现想法时算法未优化,使得代码冗长,程序运行不顺畅。
[1]魏凌华,徐成振.Spark综合实验平台的使用和实验教学实践[J].科技风,2024,(06):64-66.DOI:10.19392/j.cnki.1671-7341.202406021.
[2]沈伍强,沈桂泉,许明杰等.一种基于Spark的配置优化技术[J].微型电脑应用,2024,40(02):93-96+105.
[3]邵琰.大数据环境下的数据安全策略分析[J].信息系统工程,2024,(02):73-76.
[4]周杨玥,李世锋,李林.基于Spark的智能菜品推荐系统设计与实现[J].软件工程,2024,27(02):69-73.DOI:10.19644/j.cnki.issn2096-1472.2024.002.014.
[5]范磊.基于大数据分析的汽车互联网产品需求预测与个性化推荐研究[J].互联网周刊,2023,(24):62-64.
[6]黄钰,刘皋.基于Spark框架的森林防火大数据分析[J].安徽林业科技,2023,49(06):31-37.
[7]李佳颖,刘静.基于spark平台的跨境电商产品混合式协同推荐[J].贵阳学院学报(自然科学版),2023,18(04):38-43.DOI:10.16856/j.cnki.52-1142/n.2023.04.004.
[8]贾淑滟.基于Spark技术的大数据智能分析平台构建[J].滨州学院学报,2023,39(06):86-91.DOI:10.13486/j.cnki.1673-2618.2023.06.012.
[9]李加军.基于Spark平台的电子商务个性化信息推荐方法[J].信息技术,2023,(10):66-71.DOI:10.13274/j.cnki.hdzj.2023.10.013.
[10]黄晓莹,李程龙.基于大数据分析的中医药信息个性化推荐系统[J].自动化技术与应用,2023,42(08):74-77.DOI:10.20033/j.1003-7241.(2023)08-0074-04.
[11]崔秀艳.基于大数据分析与人工智能的智慧就业推荐系统设计与实现[J].河北软件职业技术学院学报,2023,25(02):15-19.DOI:10.13314/j.cnki.jhbsi.2023.02.015.
[12]古尚佳.网络环境下基于共识度的产品推荐选择研究[D].沈阳工业大学,2023.DOI:10.27322/d.cnki.gsgyu.2023.001099.
[13]徐丹,张辉.大数据分析的智慧景点智能推荐模型[J].信息技术,2023,47(01):31-36.DOI:10.13274/j.cnki.hdzj.2023.01.006.
[14]刘星宇.MC手机销售公司数字营销策略案例研究[D].江西财经大学,2022.DOI:10.27175/d.cnki.gjxcu.2022.001882.
[15]信晓艺.基于大数据分析的影音推荐系统研究[J].渭南师范学院学报,2021,36(11):87-93.DOI:10.15924/j.cnki.1009-5128.2021.11.013.
[16]张云天,陈娜.基于大数据技术的个性化推荐系统分析[J].信息与电脑(理论版),2021,33(15):98-100.
[17]冯倪.大数据背景下推荐系统的设计与应用分析[J].电子元器件与信息技术,2021,5(05):7-8.DOI:10.19772/j.cnki.2096-4455.2021.5.003.
[18]刘慧,孔凡岳,林之湄.基于动态特征和同类竞争的手机APP推荐算法研究[J].信息与管理研究,2019,4(Z2):25-32.
[19]徐久钦.暑期换机不用愁十大热门旗舰手机推荐[J].消费电子,2019,(07):62-67.
[20]姚剑,余炎,黄诗盛等.基于个性化导购的商品智能动态推荐系统[J].价值工程,2017,36(35):199-201.DOI:10.14018/j.cnki.cn13-1085/n.2017.35.086.
到此,整个手机商城推荐系统就算完成了,虽然过程十分艰难,但是等到都完成的时候,我感觉无比的自豪,虽然设计的系统还存在许多的纰漏,但是我已经拼劲全力,给自己的大学四年画上了一个圆满的句号。
在这里我首先要感谢的就是大学四年来所有教导我的老师,是他们教会了我许多的专业知识以及做人的道理,从一进校门对对开发系统一窍不通到现在能自主开发一个管理系统,里面包含了前台框架、后台框架、业务流程、数据结构、操作系统等各种知识,只有把他们统一运用好,才能够完成整个系统,这都是老师的功劳;其次我要感谢我的指导老师,在开发这个系统的时候,我遇到了无数的问题,经常通过线上、线下的方式去请教导师,每次去请教导师,他从来没有不耐烦,都是细心的引导,告诉我怎么样实现这个功能,怎么样才能使得系统更加完善,然后通过自己查询相关资料解决问题,提高了自己自主解决问题的能力,授人以鱼不如授人以渔,指导老师的这种工作态度受益终生,我也会向老师不断靠拢,向他学习,在此我只想说一句:“老师,谢谢您,您辛苦了”!最后我还要感谢我的室友、同学,在一起学习这四年,他们不但学习上给了我很多建议,在生活上更加给了我帮助,正是有他们的帮助,我的大普通用户涯才如此完美。
最后,希望自己在未来的道路上能够越走越远,不辜负在大学的学习以及老师们的细致的教导,追风赶月莫停留,平荒尽处是春山。
免费领取项目源码,请关注❥点赞收藏并私信博主,谢谢
更多推荐


所有评论(0)