python金融风控评分卡模型和数据分析
python金融风控评分卡模型和数据分析微专业课
·


import matplotlib.pyplot as plt
from sklearn.ensemble import RandomForestClassifier
from sklearn.model_selection import train_test_split
df=pd.read_excel(readFileName)
list_columns=list(df.columns[:-1])
x_train,x_test,y_train,y_test=train_test_split(X,y,random_state=0)
#n_estimators表示树的个数,测试中100颗树足够
forest=RandomForestClassifier(n_estimators=trees,random_state=0)
forest.fit(x_train,y_train)
print("random forest with %d trees:"%trees)
print("accuracy on the training subset:{:.3f}".format(forest.score(x_train,y_train)))
print("accuracy on the test subset:{:.3f}".format(forest.score(x_test,y_test)))
print('Feature importances:{}'.format(forest.feature_importances_))
plt.barh(range(n_features),forest.feature_importances_,align='center')
plt.yticks(np.arange(n_features),names)
plt.title("random forest with %d trees:"%trees)
plt.xlabel('Feature Importance')
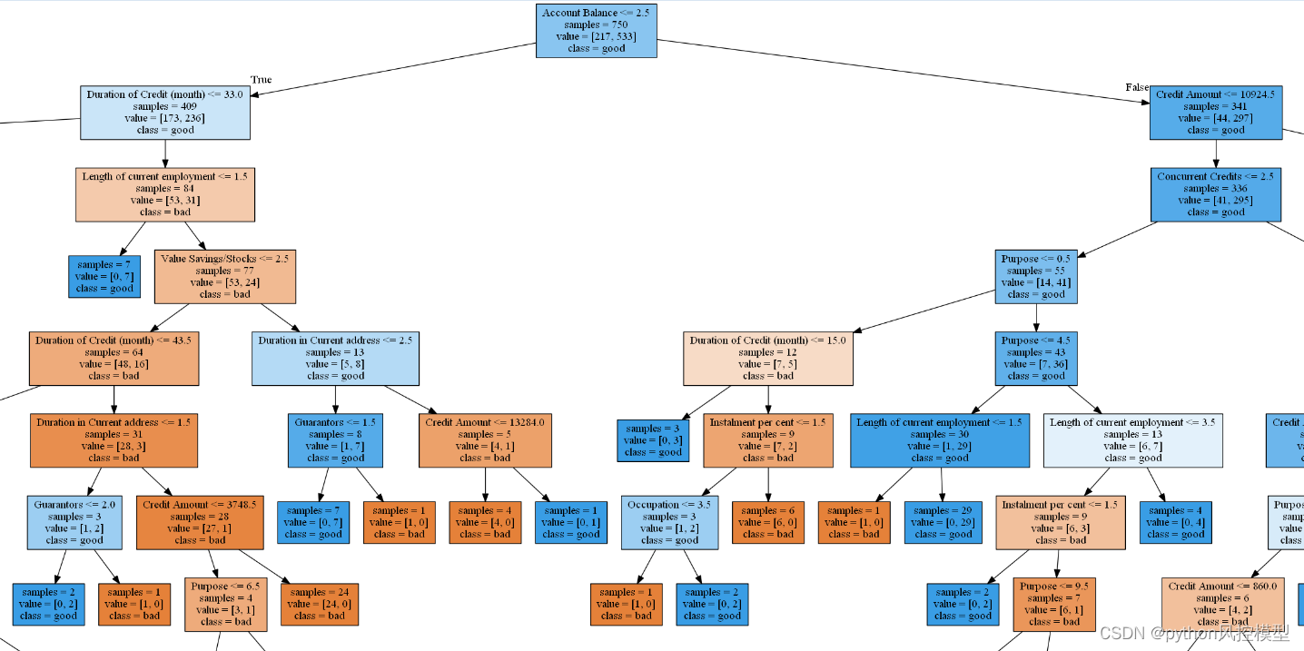
决策树可视化
神经网络可视化
版权声明:文章来自公众号(python风控模型),未经许可,不得抄袭。遵循CC 4.0 BY-SA版权协议,转载请附上原文出处链接及本声明。
更多推荐


所有评论(0)