MySQL/Java+SSM宠物领养系统63813(免费领源码)计算机毕业设计选题推荐上万套实战教程JAVA、PHP,node.js,C++、python,大屏可视化等
关注●点赞收藏并私信博主,免费领取项目源码哦~宠物领养系统是基于浏览器与服务器架构平台,采用跨平台的JAVA语言开发,利用SSM框架进行逻辑控制,MySQL数据库存储数据,最后Tomcat服务器完成发布,系统可在多个环境下运行。
SSM宠物领养系统
摘 要
宠物弃养一直是影响城市环境与居民生活的一个不可忽略的因素。基于此,本文设计并实现一个宠物领养系统。用户可以通过本系统查看搜索宠物的相关信息、进行领养申请,为其提供爱心帮助。本系统有效地解决了宠物领养工作开展困难等问题,为宠物与社会爱动物人士建立了便捷的沟通桥梁。
宠物领养系统是基于浏览器与服务器架构平台,采用跨平台的JAVA语言开发,利用SSM框架进行逻辑控制,MySQL数据库存储数据,最后Tomcat服务器完成发布,系统可在多个环境下运行。
关键词:宠物领养,SSM框架,MySQL数据库,Java
SSM Pet Adoption System
Abstract
Abandonment of pets has always been a factor that cannot be ignored in affecting the urban environment and residents' lives. Based on this, this article designs and implements a pet adoption system. Through this system, users can view information related to searching for pets, apply for adoption, and provide loving assistance. This system effectively solves problems such as difficulties in carrying out pet adoption work, and establishes a convenient communication bridge between pets and social animal lovers.
The pet adoption system is based on a browser and server architecture platform, developed using a cross platform JAVA language, using the SSM framework for logical control, MySQL database to store data, and finally Tomcat server to complete the release. The system can run in multiple environments.
Key words: pet adoption, SSM framework, MySQL database, Java
目 录
随着近年来我国经济与科技的飞速发展,人们的生活水平不断提高。在人们获得了丰富的物质生活之后,对于充实自己精神生活的需求也日益增加。饲养宠物作为精神伴侣成了许多人的选择,把宠物当做家庭成员,陪伴自己一起生活,从中获得乐趣。但人们把饲养宠物当成一种精神寄托和生活伴侣的同时,却也不免有些人因为各种原因遗弃宠物。宠物,一般是指无主宠物。城市中的流浪动物主要包括流浪狗和流浪猫两种,主要来源于人为丢弃或者公共场所走失。如今,我国的流浪动物越来越多,但是流浪动物的管理却十分混乱。
为了解决宠物泛滥问题,备省市先后出现了公有或私有的宠物救助站。但是因为区域限定、资金短缺、宣传困难等问题,宠物的领养、助养发展缓慢。但是随着Intcmet技术的发展,尤其是电子商务的快速普及,为宠物的领养、助养的普及与快速发展提供了良好的条件。虽然网络上已有一些相关的领养救助网站,但因信息更新不及时、地域限制、人力物力资源匮乏等问题造成有领养意向和条件的爱心人士的不能或者推迟领养,救助站内部又存在动物泛滥、资金紧缺的情况,不能形成一个良性循环。因此开发一个在线的宠物领养系统就成了当务之急。
在美国和加拿大,宠物由民间救助组织负责收留。两国均有全国性的民间救助动物组织,一部分经费来自政府资助,其余来自民间捐款。SPCA(the Society for the Prevention of Cruelty to Animals) 是由Henry Bergh创建的非盈利性公益组织,意在像人类传达动物们的声音。专门保护遭受遗弃或虐待的动物的SCPA如今已经几乎遍布美国,并且影响扩散到世界上许多国家或地区,如香港的香港爱护动物协会(HKSPCA).在国外,由于流浪动物救助组织的规模较大,因此他们的官方网站也更加正式,功能更加完善。例如SPCA的官方网站设有捐助模块、科普模块、收养模块、调查模块、介绍模块。
在我国宠物救助领养一直是全社会普遍关注的问题之一,早在2017年,全国两会时便有代表提出了做好宠物救助工作的建议,且获得了社会的普遍关注,这也表明了我国宠物救助事业正在一步步成长。但宠物救助是一项长期性且复杂性的工作,且此项工作开展过程中需要投入大量的人力、物力及财力,如何保障宠物救助工作可以长期稳定的开展是必须研究的重要问题。我国目前对于流浪动物的救助领养与管理机制还不够完善,更多的是依靠民间自发性地组织志愿者性质的救助站进行小范围的救助。国内大部分宠物领养救助组织由于规模较小,组织网站主要有两种形式。一种是直接使用博客作为网站,这样建设的网站较为简陋,通常只有文章发布功能,访客与救助组织的交流则需要通过博客里预留的联系方式,使用其他工具进行,如利用豆瓣博客建立的宠物领养救助站。另一种便是使用现成的网站建设模板进行建站,这种方式建设的网站比上一种方法中的更加美观,但也缺乏实用性。如何加快宠物救助领养系统发展的步伐呢?这问题的解决正是如今电子商务与宠物领养完美结合的关键。互联网的快速发展,人们对网络的依赖,以及网络给人们带来了如此便利,快捷,全天的服务。同时,网络的虚拟空间成为80后、90后、00后年轻人的主要活动场所,传统的生活方式逐渐被这种新的生活方式所取代,大家都会有意识的通过网络去实现自己的需求。
六个章节共同组成了本文研究及设计内容,包括:
第一章:绪论。本文章的开头部分,对本题目的研究背景和研究意义等一些做文字性的描述。
第二章:相关技术介绍。主要介绍SSM框架、Java嵌入式脚本语言、B/S模式等。
第三章:系统分析。包括系统总体需求描述、功能性角度分析系统需求、非功能性等各个方面分析系统是否可以实现。
第四章:系统设计。本文章的重要部分,提供了系统架构的详细设计和一些主要功能模块的设计说明。
第五章:系统实现。将本系统分为前提的开发工具介绍和后期的功能代码实现。
第六章:系统测试。系统完成后,根据各个模块的测试用例才对各个模块进行功能测试。
本系统前端部分基于MVVM模式进行开发,采用B/S模式,后端部分基于Java的ssm框架进行开发。
前端部分:前端框架采用了比较流行的渐进式JavaScript框架Vue.js。使用Vue-Router和Vuex实现动态路由和全局状态管理,Ajax实现前后端通信,Element UI组件库使页面快速成型,项目前端通过栅格布局实现响应式,可适应PC端、平板端、手机端等不同屏幕大小尺寸的完美布局展示。
后端部分:采用ssm作为开发框架,同时集成MyBatis、Redis等相关技术。
MVVM是Model-View-ViewModel的简写。它本质上就是MVC 的改进版。MVVM 就是将其中的View 的状态和行为抽象化,让我们将视图 UI 和业务逻辑分开。当然这些事 ViewModel 已经帮我们做了,它可以取出 Model 的数据同时帮忙处理 View 中由于需要展示内容而涉及的业务逻辑。微软的WPF带来了新的技术体验,如Silverlight、音频、视频、3D、动画……,这导致了软件UI层更加细节化、可定制化。同时,在技术层面,WPF也带来了 诸如Binding、Dependency Property、Routed Events、Command、DataTemplate、ControlTemplate等新特性。MVVM(Model-View-ViewModel)框架的由来便是MVP(Model-View-Presenter)模式与WPF结合的应用方式时发展演变过来的一种新型架构框架。它立足于原有MVP框架并且把WPF的新特性糅合进去,以应对客户日益复杂的需求变化。
科技的进步,给日常带来许多便利:教室的投影器用到了虚拟成像技术,数码相机用到了光电检测技术,比如超市货物进出库的记录需要一个信息仓库。这个信息仓库就是数据库,而这次的宠物领养系统也需要这项技术的支持。
用MySQL这个软件,是因为它能接受多个使用者访问,而且里面存在Archive等。它会先把数据进行分类,然后分别保存在表里,这样的特别操作就会提高数据管理系统自身的速度,让数据库能被灵活运用。MySQL的代码是公开的,而且允许别人二次编译升级。这个特点能够降低使用者的成本,再搭配合适的软件后形成一个良好的网站系统。虽然它有缺点,但是综合各方面来说,它是使用者的主流运用的对象。
B/S结构(Browser/Server,浏览器/服务器模式),是WEB兴起后的一种网络结构模式,WEB浏览器是客户端最主要的应用软件。这种模式统一了客户端,将系统功能实现的核心部分集中到服务器上,简化了系统的开发、维护和使用。客户机上只要安装一个浏览器,如Chrome、Safari、Microsoft Edge、Netscape Navigator或Internet Explorer,服务器安装SQL Server、Oracle、MYSQL等数据库。浏览器通过Web Server同数据库进行数据交互。
SSM(Spring+SpringMVC+MyBatis)框架集由Spring、MyBatis两个开源框架整合而成(SpringMVC是Spring中的部分内容)。常作为数据源较简单的web项目的框架。
1.1 Spring
Spring就像是整个项目中装配bean的大工厂,在配置文件中可以指定使用特定的参数去调用实体类的构造方法来实例化对象。也可以称之为项目中的粘合剂。
Spring的核心思想是IoC(控制反转),即不再需要程序员去显式地`new`一个对象,而是让Spring框架帮你来完成这一切。
1.2 SpringMVC
SpringMVC在项目中拦截用户请求,它的核心Servlet即DispatcherServlet承担中介或是前台这样的职责,将用户请求通过HandlerMapping去匹配Controller,Controller就是具体对应请求所执行的操作。SpringMVC相当于SSH框架中struts。
1.3 mybatis
mybatis是对jdbc的封装,它让数据库底层操作变的透明。mybatis的操作都是围绕一个sqlSessionFactory实例展开的。mybatis通过配置文件关联到各实体类的Mapper文件,Mapper文件中配置了每个类对数据库所需进行的sql语句映射。在每次与数据库交互时,通过sqlSessionFactory拿到一个sqlSession,再执行sql命令。
页面发送请求给控制器,控制器调用业务层处理逻辑,逻辑层向持久层发送请求,持久层与数据库交互,后将结果返回给业务层,业务层将处理逻辑发送给控制器,控制器再调用视图展现数据。
Vue.js是一套构建用户界面的渐进式框架。与其他重量级框架不同的是,Vue采用自底向上增量开发的设计。Vue 的核心库只关注视图层,并且非常容易学习,非常容易与其它库或已有项目整合。另一方面,Vue 完全有能力驱动采用单文件组件和Vue生态系统支持的库开发的复杂单页应用。
Vue.js 的目标是通过尽可能简单的 API 实现响应的数据绑定和组合的视图组件。
Vue.js 自身不是一个全能框架——它只聚焦于视图层。因此它非常容易学习,非常容易与其它库或已有项目整合。另一方面,在与相关工具和支持库一起使用时,Vue.js 也能驱动复杂的单页应用
- 系统分析
开发软件有没有触犯法律,这涉及到软件或者系统能不能发布的问题。如果触犯了法律,就必将会受到法律的制裁。常见法律问题就是软件抄袭问题,若是抄袭别人软件,将会受到严厉惩罚。
软件产业经过多年的发展,现在已经达到了很大的规模,从事软件开发的专业人员不计其数,软件产业的重要性已经上升到了影响和推动国民经济发展的核心地位。本系统基于的架构,目前技术已经非常的成熟,是不存在技术上面难以实现的麻烦。
开发软件所需的时间、人力和物力成本,开发完成后的收益如何,从投资回报的角度软件所需功能在现有经济条件能不能实现等进行深入的考虑,都符合实际的要求。所以宠物领养系统具有经济可行性和实用性,可以节约管理成本
宠物领养系统主要是为了更加地完善宠物救助领养的服务情况,对用户的信息、宠物信息、宠物领养等提供了方便的机制。本系统有多类使用者,分别是管理员和注册用户。以下是从这两种用户的角度分别介绍本系统所要实现的功能。
用户:
注册:首先检查用户名和邮箱是否存在,如不存在即可进行注册,并将用户输入的密码进行MD5加密,注册成功后提示注册成功,并将用户信息保存到数据库中。
登录:使用宠物领养系统前是需要用户登录个人账号。
宠物资讯:用户可以在线进行宠物资讯浏览等。
领养反馈:用户可以发表反馈领养宠物后的情况。
管理员:
用户管理:对用户进行管理,用户的注册,包括用户昵称、用户名信息、用户的账号信息。
宠物资讯管理:对宠物资讯进行发布管理。
宠物信息管理:对宠物信息进行维护管理。
购物管理:对购物商城、分类列表、订单列表进行管理。
领养反馈管理:对宠物领养后反馈的信息进行管理。
系统非功能需求有非常多,比如性能需求、可承载最大用户数、稳定性、易用性需求等。本系统分析时考虑到易用性需求,因为系统是给人使用的,所以必须充分从用户的角度出发,考虑用户体验,使系统易理解易上手易操作。
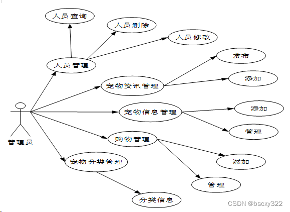
1.普通用户主要使用系统进行宠物查询、购物商城以及领养反馈,下图所示为普通用户的用例
图3-1 普通用户用例图
2.管理员主要负责人员管理、宠物信息管理、宠物资讯管理、购物管理,下图所示描述管理员的用例图。
图3-2 管理员用例图
系统业务流程图如下所示。
图3-3 系统业务流程图
业务流程图(TFD)通过一些特定的符号描述业务的处理过程,它重点强调业务过程中每一项处理活动和具体业务部门的关系,选择部分模块进行具体描述。重点对本系统整体业务中最为主要的宠物信息查询及购物商城进行描述,用户进入宠物领养系统后进行各种模块信息的浏览,另外,管理人员进入后端管理,以执行宠物领养模块的相关管理方法,并在解决后向客户提供反馈机制。
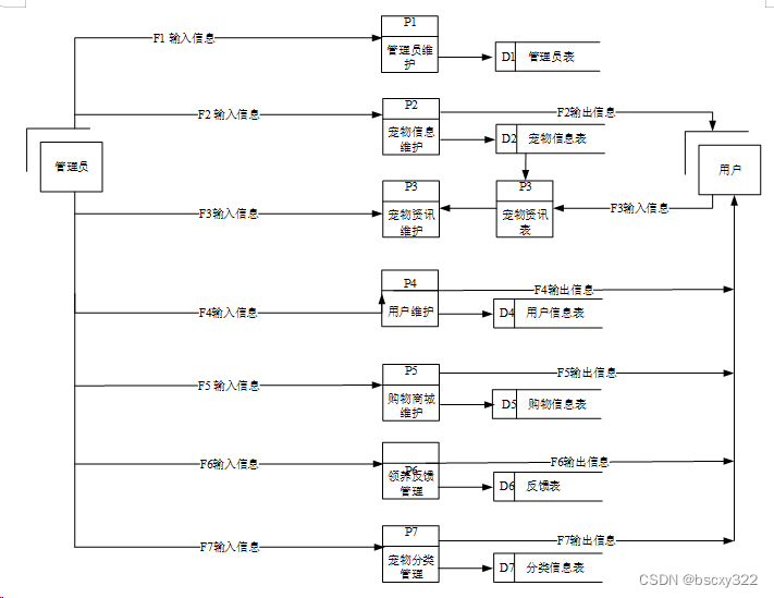
如下为系统的顶层数据流图,外部实体有用户和管理员,分别对系统输入数据,从而得到要输出的数据。
图3-4系统顶层数据流图
如下图所示为系统底层数据流图。
宠物领养系统底层数据流图主要描述系统底层模块的数据流、数据载体、数据处理、外部实体的具体交互。本系统就是管理员和普通用户在用户管理、宠物信息、领养反馈等模块上的数据交互。
本系统架构设计主要分为可以3层,主要有Web层,业务层,Model层。其中web层还包括View层和Controller层,Model层包括元数据扩展层和数据访问层。
图4-1系统架构图
为了将系统从“做什么”落实到“怎么做”,基于系统设计原则,对系统功能进行更适合编码实现的功能划分。根据上图的系统架构设计,整理出规范的系统功能结构图,为系统的实现编码做好准备。
如下图所示为系统功能结构图。
图4-2系统功能结构图
用户管理针对所有用户和管理员。未注册用户点击注册,进入注册页面填写新用户信息,得到自定义生成账号后,注册完成。未注册用户注册的活动图如下图所示。
图4-3未注册用户注册活动图
用户可进行登录使用更多功能,首先进入用户登录界面,输入用户账号和密码,后台对账号和密码信息进行核对验证,验证成功则页面直接显示登录用户昵称代表登录成功,否则返回用户登录界面。用户登录活动图如下图。
图4-4用户登录活动图
用户登录后,进入功能页面,进行公告消息、宠物资讯、购物商城、个人账户、个人收藏、地址管理、购物管理、订单管理、宠物信息、领养反馈。用户使用功能活动图如下图所示。
图4-5用户使用功能活动图
用户功能界面可对自己的密码进行修改。进入修改密码界面后核对当前密码,核对成功后填写新密码。修改密码活动图如下图所示。
图4-6修改密码活动图
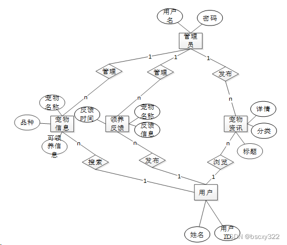
宠物领养系统采用的数据库是MySQL,该部分将根据系统需求和设计,设计合理的数据库。本系统考虑到之后系统的扩展集群,数据库将不使用外键。此外,不用外键时数据管理也较为简单,操作更加方便,性能更高。
E-R图,更加直观的告诉开发人员系统的各个数据的属性,各个数据之间的联系,各个数据的类型。能通过该模型更直观地了解数据库的设计,并根据对其逐渐改善。
本系统图设计,如下图所示。
图4-7系统E-R图
本系统根据第三范式的思想设计数据库,减少最大程度的冗余,总共建立有多个表,用户注册表、管理员表、宠物信息表、宠物领养表等。
表access_token (登陆访问时长)
|
编号 |
名称 |
数据类型 |
长度 |
小数位 |
允许空值 |
主键 |
默认值 |
说明 |
|
1 |
token_id |
int |
10 |
0 |
N |
Y |
临时访问牌ID |
|
|
2 |
token |
varchar |
64 |
0 |
Y |
N |
临时访问牌 |
|
|
3 |
info |
text |
65535 |
0 |
Y |
N |
||
|
4 |
maxage |
int |
10 |
0 |
N |
N |
2 |
最大寿命:默认2小时 |
|
5 |
create_time |
timestamp |
19 |
0 |
N |
N |
CURRENT_TIMESTAMP |
创建时间: |
|
6 |
update_time |
timestamp |
19 |
0 |
N |
N |
CURRENT_TIMESTAMP |
更新时间: |
|
7 |
user_id |
int |
10 |
0 |
N |
N |
0 |
用户编号: |
|
编号 |
名称 |
数据类型 |
长度 |
小数位 |
允许空值 |
主键 |
默认值 |
说明 |
|
1 |
address_id |
int |
10 |
0 |
N |
Y |
收货地址: |
|
|
2 |
name |
varchar |
32 |
0 |
Y |
N |
姓名: |
|
|
3 |
phone |
varchar |
13 |
0 |
Y |
N |
手机: |
|
|
4 |
postcode |
varchar |
8 |
0 |
Y |
N |
邮编: |
|
|
5 |
address |
varchar |
255 |
0 |
N |
N |
地址: |
|
|
6 |
user_id |
mediumint |
8 |
0 |
N |
N |
用户ID:[0,8388607]用户获取其他与用户相关的数据 |
|
|
7 |
create_time |
timestamp |
19 |
0 |
N |
N |
CURRENT_TIMESTAMP |
创建时间: |
|
8 |
update_time |
timestamp |
19 |
0 |
N |
N |
CURRENT_TIMESTAMP |
更新时间: |
|
9 |
default |
bit |
1 |
0 |
N |
N |
0 |
默认判断 |
|
编号 |
名称 |
数据类型 |
长度 |
小数位 |
允许空值 |
主键 |
默认值 |
说明 |
|
1 |
adoption_feedback_id |
int |
10 |
0 |
N |
Y |
领养反馈ID |
|
|
2 |
title |
varchar |
64 |
0 |
Y |
N |
标题 |
|
|
3 |
user_number |
int |
10 |
0 |
Y |
N |
0 |
用户编号 |
|
4 |
full_name |
varchar |
64 |
0 |
Y |
N |
姓名 |
|
|
5 |
feedback_time |
date |
10 |
0 |
Y |
N |
反馈时间 |
|
|
6 |
feedback_details |
text |
65535 |
0 |
Y |
N |
反馈详情 |
|
|
7 |
examine_state |
varchar |
16 |
0 |
N |
N |
未审核 |
审核状态 |
|
8 |
examine_reply |
varchar |
16 |
0 |
Y |
N |
审核回复 |
|
|
9 |
recommend |
int |
10 |
0 |
N |
N |
0 |
智能推荐 |
|
10 |
create_time |
datetime |
19 |
0 |
N |
N |
CURRENT_TIMESTAMP |
创建时间 |
|
11 |
update_time |
timestamp |
19 |
0 |
N |
N |
CURRENT_TIMESTAMP |
更新时间 |
|
编号 |
名称 |
数据类型 |
长度 |
小数位 |
允许空值 |
主键 |
默认值 |
说明 |
|
1 |
article_id |
mediumint |
8 |
0 |
N |
Y |
文章id:[0,8388607] |
|
|
2 |
title |
varchar |
125 |
0 |
N |
Y |
标题:[0,125]用于文章和html的title标签中 |
|
|
3 |
type |
varchar |
64 |
0 |
N |
N |
0 |
文章分类:[0,1000]用来搜索指定类型的文章 |
|
4 |
hits |
int |
10 |
0 |
N |
N |
0 |
点击数:[0,1000000000]访问这篇文章的人次 |
|
5 |
praise_len |
int |
10 |
0 |
N |
N |
0 |
点赞数 |
|
6 |
create_time |
timestamp |
19 |
0 |
N |
N |
CURRENT_TIMESTAMP |
创建时间: |
|
7 |
update_time |
timestamp |
19 |
0 |
N |
N |
CURRENT_TIMESTAMP |
更新时间: |
|
8 |
source |
varchar |
255 |
0 |
Y |
N |
来源:[0,255]文章的出处 |
|
|
9 |
url |
varchar |
255 |
0 |
Y |
N |
来源地址:[0,255]用于跳转到发布该文章的网站 |
|
|
10 |
tag |
varchar |
255 |
0 |
Y |
N |
标签:[0,255]用于标注文章所属相关内容,多个标签用空格隔开 |
|
|
11 |
content |
longtext |
2147483647 |
0 |
Y |
N |
正文:文章的主体内容 |
|
|
12 |
img |
varchar |
255 |
0 |
Y |
N |
封面图 |
|
|
13 |
description |
text |
65535 |
0 |
Y |
N |
文章描述 |
|
编号 |
名称 |
数据类型 |
长度 |
小数位 |
允许空值 |
主键 |
默认值 |
说明 |
|
1 |
type_id |
smallint |
5 |
0 |
N |
Y |
分类ID:[0,10000] |
|
|
2 |
display |
smallint |
5 |
0 |
N |
N |
100 |
显示顺序:[0,1000]决定分类显示的先后顺序 |
|
3 |
name |
varchar |
16 |
0 |
N |
N |
分类名称:[2,16] |
|
|
4 |
father_id |
smallint |
5 |
0 |
N |
N |
0 |
上级分类ID:[0,32767] |
|
5 |
description |
varchar |
255 |
0 |
Y |
N |
描述:[0,255]描述该分类的作用 |
|
|
6 |
icon |
text |
65535 |
0 |
Y |
N |
分类图标: |
|
|
7 |
url |
varchar |
255 |
0 |
Y |
N |
外链地址:[0,255]如果该分类是跳转到其他网站的情况下,就在该URL上设置 |
|
|
8 |
create_time |
timestamp |
19 |
0 |
N |
N |
CURRENT_TIMESTAMP |
创建时间: |
|
9 |
update_time |
timestamp |
19 |
0 |
N |
N |
CURRENT_TIMESTAMP |
更新时间: |
|
编号 |
名称 |
数据类型 |
长度 |
小数位 |
允许空值 |
主键 |
默认值 |
说明 |
|
1 |
auth_id |
int |
10 |
0 |
N |
Y |
授权ID: |
|
|
2 |
user_group |
varchar |
64 |
0 |
Y |
N |
用户组: |
|
|
3 |
mod_name |
varchar |
64 |
0 |
Y |
N |
模块名: |
|
|
4 |
table_name |
varchar |
64 |
0 |
Y |
N |
表名: |
|
|
5 |
page_title |
varchar |
255 |
0 |
Y |
N |
页面标题: |
|
|
6 |
path |
varchar |
255 |
0 |
Y |
N |
路由路径: |
|
|
7 |
position |
varchar |
32 |
0 |
Y |
N |
位置: |
|
|
8 |
mode |
varchar |
32 |
0 |
N |
N |
_blank |
跳转方式: |
|
9 |
add |
tinyint |
3 |
0 |
N |
N |
1 |
是否可增加: |
|
10 |
del |
tinyint |
3 |
0 |
N |
N |
1 |
是否可删除: |
|
11 |
set |
tinyint |
3 |
0 |
N |
N |
1 |
是否可修改: |
|
12 |
get |
tinyint |
3 |
0 |
N |
N |
1 |
是否可查看: |
|
13 |
field_add |
text |
65535 |
0 |
Y |
N |
添加字段: |
|
|
14 |
field_set |
text |
65535 |
0 |
Y |
N |
修改字段: |
|
|
15 |
field_get |
text |
65535 |
0 |
Y |
N |
查询字段: |
|
|
16 |
table_nav_name |
varchar |
500 |
0 |
Y |
N |
跨表导航名称: |
|
|
17 |
table_nav |
varchar |
500 |
0 |
Y |
N |
跨表导航: |
|
|
18 |
option |
text |
65535 |
0 |
Y |
N |
配置: |
|
|
19 |
create_time |
timestamp |
19 |
0 |
N |
N |
CURRENT_TIMESTAMP |
创建时间: |
|
20 |
update_time |
timestamp |
19 |
0 |
N |
N |
CURRENT_TIMESTAMP |
更新时间: |
|
编号 |
名称 |
数据类型 |
长度 |
小数位 |
允许空值 |
主键 |
默认值 |
说明 |
|
1 |
cart_id |
int |
10 |
0 |
N |
Y |
购物车ID: |
|
|
2 |
title |
varchar |
64 |
0 |
Y |
N |
标题: |
|
|
3 |
img |
varchar |
255 |
0 |
N |
N |
0 |
图片: |
|
4 |
user_id |
int |
10 |
0 |
N |
N |
0 |
用户ID: |
|
5 |
create_time |
timestamp |
19 |
0 |
N |
N |
CURRENT_TIMESTAMP |
创建时间: |
|
6 |
update_time |
timestamp |
19 |
0 |
N |
N |
CURRENT_TIMESTAMP |
更新时间: |
|
7 |
state |
int |
10 |
0 |
N |
N |
0 |
状态:使用中,已失效 |
|
8 |
price |
double |
9 |
2 |
N |
N |
0.00 |
单价: |
|
9 |
price_ago |
double |
9 |
2 |
N |
N |
0.00 |
原价: |
|
10 |
price_count |
double |
11 |
2 |
N |
N |
0.00 |
总价: |
|
11 |
num |
int |
10 |
0 |
N |
N |
1 |
数量: |
|
12 |
goods_id |
mediumint |
8 |
0 |
N |
N |
商品id:[0,8388607] |
|
|
13 |
type |
varchar |
64 |
0 |
N |
N |
未分类 |
商品分类: |
|
14 |
description |
varchar |
255 |
0 |
Y |
N |
描述:[0,255]用于产品规格描述 |
|
编号 |
名称 |
数据类型 |
长度 |
小数位 |
允许空值 |
主键 |
默认值 |
说明 |
|
1 |
collect_id |
int |
10 |
0 |
N |
Y |
收藏ID: |
|
|
2 |
user_id |
int |
10 |
0 |
N |
N |
0 |
收藏人ID: |
|
3 |
source_table |
varchar |
255 |
0 |
Y |
N |
来源表: |
|
|
4 |
source_field |
varchar |
255 |
0 |
Y |
N |
来源字段: |
|
|
5 |
source_id |
int |
10 |
0 |
N |
N |
0 |
来源ID: |
|
6 |
title |
varchar |
255 |
0 |
Y |
N |
标题: |
|
|
7 |
img |
varchar |
255 |
0 |
Y |
N |
封面: |
|
|
8 |
create_time |
timestamp |
19 |
0 |
N |
N |
CURRENT_TIMESTAMP |
创建时间: |
|
9 |
update_time |
timestamp |
19 |
0 |
N |
N |
CURRENT_TIMESTAMP |
更新时间: |
|
编号 |
名称 |
数据类型 |
长度 |
小数位 |
允许空值 |
主键 |
默认值 |
说明 |
|
1 |
comment_id |
int |
10 |
0 |
N |
Y |
评论ID: |
|
|
2 |
user_id |
int |
10 |
0 |
N |
N |
0 |
评论人ID: |
|
3 |
reply_to_id |
int |
10 |
0 |
N |
N |
0 |
回复评论ID:空为0 |
|
4 |
content |
longtext |
2147483647 |
0 |
Y |
N |
内容: |
|
|
5 |
nickname |
varchar |
255 |
0 |
Y |
N |
昵称: |
|
|
6 |
avatar |
varchar |
255 |
0 |
Y |
N |
头像地址:[0,255] |
|
|
7 |
create_time |
timestamp |
19 |
0 |
N |
N |
CURRENT_TIMESTAMP |
创建时间: |
|
8 |
update_time |
timestamp |
19 |
0 |
N |
N |
CURRENT_TIMESTAMP |
更新时间: |
|
9 |
source_table |
varchar |
255 |
0 |
Y |
N |
来源表: |
|
|
10 |
source_field |
varchar |
255 |
0 |
Y |
N |
来源字段: |
|
|
11 |
source_id |
int |
10 |
0 |
N |
N |
0 |
来源ID: |
|
编号 |
名称 |
数据类型 |
长度 |
小数位 |
允许空值 |
主键 |
默认值 |
说明 |
|
1 |
goods_id |
mediumint |
8 |
0 |
N |
Y |
产品id:[0,8388607] |
|
|
2 |
title |
varchar |
125 |
0 |
Y |
N |
标题:[0,125]用于产品和html的<title>标签中 |
|
|
3 |
img |
text |
65535 |
0 |
Y |
N |
封面图:用于显示于产品列表页 |
|
|
4 |
description |
varchar |
255 |
0 |
Y |
N |
描述:[0,255]用于产品规格描述 |
|
|
5 |
price_ago |
double |
8 |
2 |
N |
N |
0.00 |
原价:[1] |
|
6 |
price |
double |
8 |
2 |
N |
N |
0.00 |
卖价:[1] |
|
7 |
sales |
int |
10 |
0 |
N |
N |
0 |
销量:[0,1000000000] |
|
8 |
inventory |
int |
10 |
0 |
N |
N |
0 |
商品库存 |
|
9 |
type |
varchar |
64 |
0 |
N |
N |
商品分类: |
|
|
10 |
hits |
int |
10 |
0 |
N |
N |
0 |
点击量:[0,1000000000]访问这篇产品的人次 |
|
11 |
content |
longtext |
2147483647 |
0 |
Y |
N |
正文:产品的主体内容 |
|
|
12 |
img_1 |
text |
65535 |
0 |
Y |
N |
主图1: |
|
|
13 |
img_2 |
text |
65535 |
0 |
Y |
N |
主图2: |
|
|
14 |
img_3 |
text |
65535 |
0 |
Y |
N |
主图3: |
|
|
15 |
img_4 |
text |
65535 |
0 |
Y |
N |
主图4: |
|
|
16 |
img_5 |
text |
65535 |
0 |
Y |
N |
主图5: |
|
|
17 |
create_time |
timestamp |
19 |
0 |
N |
N |
CURRENT_TIMESTAMP |
创建时间: |
|
18 |
update_time |
timestamp |
19 |
0 |
N |
N |
CURRENT_TIMESTAMP |
更新时间: |
|
19 |
customize_field |
text |
65535 |
0 |
Y |
N |
自定义字段 |
|
|
20 |
source_table |
varchar |
255 |
0 |
Y |
N |
来源表: |
|
|
21 |
source_field |
varchar |
255 |
0 |
Y |
N |
来源字段: |
|
|
22 |
source_id |
int |
10 |
0 |
N |
N |
0 |
来源ID: |
|
23 |
user_id |
int |
10 |
0 |
Y |
N |
0 |
添加人 |
|
编号 |
名称 |
数据类型 |
长度 |
小数位 |
允许空值 |
主键 |
默认值 |
说明 |
|
1 |
type_id |
int |
10 |
0 |
N |
Y |
商品分类ID: |
|
|
2 |
father_id |
smallint |
5 |
0 |
N |
N |
0 |
上级分类ID:[0,32767] |
|
3 |
name |
varchar |
255 |
0 |
Y |
N |
商品名称: |
|
|
4 |
desc |
varchar |
255 |
0 |
Y |
N |
描述: |
|
|
5 |
icon |
varchar |
255 |
0 |
Y |
N |
图标: |
|
|
6 |
source_table |
varchar |
255 |
0 |
Y |
N |
来源表: |
|
|
7 |
source_field |
varchar |
255 |
0 |
Y |
N |
来源字段: |
|
|
8 |
create_time |
timestamp |
19 |
0 |
N |
N |
CURRENT_TIMESTAMP |
创建时间: |
|
9 |
update_time |
timestamp |
19 |
0 |
N |
N |
CURRENT_TIMESTAMP |
更新时间: |
|
编号 |
名称 |
数据类型 |
长度 |
小数位 |
允许空值 |
主键 |
默认值 |
说明 |
|
1 |
hits_id |
int |
10 |
0 |
N |
Y |
点赞ID: |
|
|
2 |
user_id |
int |
10 |
0 |
N |
N |
0 |
点赞人: |
|
3 |
create_time |
timestamp |
19 |
0 |
N |
N |
CURRENT_TIMESTAMP |
创建时间: |
|
4 |
update_time |
timestamp |
19 |
0 |
N |
N |
CURRENT_TIMESTAMP |
更新时间: |
|
5 |
source_table |
varchar |
255 |
0 |
Y |
N |
来源表: |
|
|
6 |
source_field |
varchar |
255 |
0 |
Y |
N |
来源字段: |
|
|
7 |
source_id |
int |
10 |
0 |
N |
N |
0 |
来源ID: |
|
编号 |
名称 |
数据类型 |
长度 |
小数位 |
允许空值 |
主键 |
默认值 |
说明 |
|
1 |
notice_id |
mediumint |
8 |
0 |
N |
Y |
公告id: |
|
|
2 |
title |
varchar |
125 |
0 |
N |
N |
标题: |
|
|
3 |
content |
longtext |
2147483647 |
0 |
Y |
N |
正文: |
|
|
4 |
create_time |
timestamp |
19 |
0 |
N |
N |
CURRENT_TIMESTAMP |
创建时间: |
|
5 |
update_time |
timestamp |
19 |
0 |
N |
N |
CURRENT_TIMESTAMP |
更新时间: |
|
编号 |
名称 |
数据类型 |
长度 |
小数位 |
允许空值 |
主键 |
默认值 |
说明 |
|
1 |
order_id |
int |
10 |
0 |
N |
Y |
订单ID: |
|
|
2 |
order_number |
varchar |
64 |
0 |
Y |
N |
订单号: |
|
|
3 |
goods_id |
mediumint |
8 |
0 |
N |
N |
商品id:[0,8388607] |
|
|
4 |
title |
varchar |
32 |
0 |
Y |
N |
商品标题: |
|
|
5 |
img |
varchar |
255 |
0 |
Y |
N |
商品图片: |
|
|
6 |
price |
double |
10 |
2 |
N |
N |
0.00 |
价格: |
|
7 |
price_ago |
double |
10 |
2 |
N |
N |
0.00 |
原价: |
|
8 |
num |
int |
10 |
0 |
N |
N |
1 |
数量: |
|
9 |
price_count |
double |
8 |
2 |
N |
N |
0.00 |
总价: |
|
10 |
norms |
varchar |
255 |
0 |
Y |
N |
规格: |
|
|
11 |
type |
varchar |
64 |
0 |
N |
N |
未分类 |
商品分类: |
|
12 |
contact_name |
varchar |
32 |
0 |
Y |
N |
联系人姓名: |
|
|
13 |
contact_email |
varchar |
125 |
0 |
Y |
N |
联系人邮箱: |
|
|
14 |
contact_phone |
varchar |
11 |
0 |
Y |
N |
联系人手机: |
|
|
15 |
contact_address |
varchar |
255 |
0 |
Y |
N |
收件地址: |
|
|
16 |
postal_code |
varchar |
9 |
0 |
Y |
N |
邮政编码: |
|
|
17 |
user_id |
int |
10 |
0 |
N |
N |
0 |
买家ID: |
|
18 |
merchant_id |
mediumint |
8 |
0 |
N |
N |
0 |
商家ID: |
|
19 |
create_time |
timestamp |
19 |
0 |
N |
N |
CURRENT_TIMESTAMP |
创建时间: |
|
20 |
update_time |
timestamp |
19 |
0 |
N |
N |
CURRENT_TIMESTAMP |
更新时间: |
|
21 |
description |
varchar |
255 |
0 |
Y |
N |
描述:[0,255]用于产品规格描述 |
|
|
22 |
state |
varchar |
16 |
0 |
N |
N |
待付款 |
订单状态:待付款,待发货,待签收,已签收,待退款,已退款,已拒绝,已完成 |
|
编号 |
名称 |
数据类型 |
长度 |
小数位 |
允许空值 |
主键 |
默认值 |
说明 |
|
1 |
pet_information_id |
int |
10 |
0 |
N |
Y |
宠物信息ID |
|
|
2 |
pet_name |
varchar |
64 |
0 |
Y |
N |
宠物姓名 |
|
|
3 |
picture |
varchar |
255 |
0 |
Y |
N |
图片 |
|
|
4 |
pet_category |
varchar |
64 |
0 |
Y |
N |
宠物种类 |
|
|
5 |
pet_age |
int |
10 |
0 |
Y |
N |
0 |
宠物年龄 |
|
6 |
pet_gender |
varchar |
64 |
0 |
Y |
N |
宠物性别 |
|
|
7 |
vaccine_situation |
varchar |
64 |
0 |
Y |
N |
疫苗情况 |
|
|
8 |
adoption |
varchar |
64 |
0 |
Y |
N |
领养情况 |
|
|
9 |
detailed_description |
longtext |
2147483647 |
0 |
Y |
N |
详情描述 |
|
|
10 |
hits |
int |
10 |
0 |
N |
N |
0 |
点击数 |
|
11 |
praise_len |
int |
10 |
0 |
N |
N |
0 |
点赞数 |
|
12 |
recommend |
int |
10 |
0 |
N |
N |
0 |
智能推荐 |
|
13 |
create_time |
datetime |
19 |
0 |
N |
N |
CURRENT_TIMESTAMP |
创建时间 |
|
14 |
update_time |
timestamp |
19 |
0 |
N |
N |
CURRENT_TIMESTAMP |
更新时间 |
|
编号 |
名称 |
数据类型 |
长度 |
小数位 |
允许空值 |
主键 |
默认值 |
说明 |
|
1 |
praise_id |
int |
10 |
0 |
N |
Y |
点赞ID: |
|
|
2 |
user_id |
int |
10 |
0 |
N |
N |
0 |
点赞人: |
|
3 |
create_time |
timestamp |
19 |
0 |
N |
N |
CURRENT_TIMESTAMP |
创建时间: |
|
4 |
update_time |
timestamp |
19 |
0 |
N |
N |
CURRENT_TIMESTAMP |
更新时间: |
|
5 |
source_table |
varchar |
255 |
0 |
Y |
N |
来源表: |
|
|
6 |
source_field |
varchar |
255 |
0 |
Y |
N |
来源字段: |
|
|
7 |
source_id |
int |
10 |
0 |
N |
N |
0 |
来源ID: |
|
8 |
status |
bit |
1 |
0 |
N |
N |
1 |
点赞状态:1为点赞,0已取消 |
|
编号 |
名称 |
数据类型 |
长度 |
小数位 |
允许空值 |
主键 |
默认值 |
说明 |
|
1 |
registered_users_id |
int |
10 |
0 |
N |
Y |
注册用户ID |
|
|
2 |
user_number |
varchar |
64 |
0 |
N |
N |
用户编号 |
|
|
3 |
full_name |
varchar |
64 |
0 |
Y |
N |
姓名 |
|
|
4 |
gender |
varchar |
64 |
0 |
Y |
N |
性别 |
|
|
5 |
examine_state |
varchar |
16 |
0 |
N |
N |
已通过 |
审核状态 |
|
6 |
recommend |
int |
10 |
0 |
N |
N |
0 |
智能推荐 |
|
7 |
user_id |
int |
10 |
0 |
N |
N |
0 |
用户ID |
|
8 |
create_time |
datetime |
19 |
0 |
N |
N |
CURRENT_TIMESTAMP |
创建时间 |
|
9 |
update_time |
timestamp |
19 |
0 |
N |
N |
CURRENT_TIMESTAMP |
更新时间 |
|
编号 |
名称 |
数据类型 |
长度 |
小数位 |
允许空值 |
主键 |
默认值 |
说明 |
|
1 |
shopping_mall_id |
int |
10 |
0 |
N |
Y |
购物商城ID |
|
|
2 |
brand |
varchar |
64 |
0 |
Y |
N |
品牌 |
|
|
3 |
specifications |
varchar |
64 |
0 |
Y |
N |
规格 |
|
|
4 |
recommend |
int |
10 |
0 |
N |
N |
0 |
智能推荐 |
|
5 |
cart_title |
varchar |
125 |
0 |
Y |
N |
标题:[0,125]用于产品html的标签中 |
|
|
6 |
cart_img |
text |
65535 |
0 |
Y |
N |
封面图:用于显示于产品列表页 |
|
|
7 |
cart_description |
varchar |
255 |
0 |
Y |
N |
描述:[0,255]用于产品规格描述 |
|
|
8 |
cart_price_ago |
double |
8 |
2 |
N |
N |
0.00 |
原价:[1] |
|
9 |
cart_price |
double |
8 |
2 |
N |
N |
0.00 |
卖价:[1] |
|
10 |
cart_inventory |
int |
10 |
0 |
N |
N |
0 |
商品库存 |
|
11 |
cart_type |
varchar |
64 |
0 |
N |
N |
未分类 |
商品分类: |
|
12 |
cart_content |
longtext |
2147483647 |
0 |
Y |
N |
正文:产品的主体内容 |
|
|
13 |
cart_img_1 |
text |
65535 |
0 |
Y |
N |
主图1: |
|
|
14 |
cart_img_2 |
text |
65535 |
0 |
Y |
N |
主图2: |
|
|
15 |
cart_img_3 |
text |
65535 |
0 |
Y |
N |
主图3: |
|
|
16 |
cart_img_4 |
text |
65535 |
0 |
Y |
N |
主图4: |
|
|
17 |
cart_img_5 |
text |
65535 |
0 |
Y |
N |
主图5: |
|
|
18 |
create_time |
datetime |
19 |
0 |
N |
N |
CURRENT_TIMESTAMP |
创建时间 |
|
19 |
update_time |
timestamp |
19 |
0 |
N |
N |
CURRENT_TIMESTAMP |
更新时间 |
|
编号 |
名称 |
数据类型 |
长度 |
小数位 |
允许空值 |
主键 |
默认值 |
说明 |
|
1 |
slides_id |
int |
10 |
0 |
N |
Y |
轮播图ID: |
|
|
2 |
title |
varchar |
64 |
0 |
Y |
N |
标题: |
|
|
3 |
content |
varchar |
255 |
0 |
Y |
N |
内容: |
|
|
4 |
url |
varchar |
255 |
0 |
Y |
N |
链接: |
|
|
5 |
img |
varchar |
255 |
0 |
Y |
N |
轮播图: |
|
|
6 |
hits |
int |
10 |
0 |
N |
N |
0 |
点击量: |
|
7 |
create_time |
timestamp |
19 |
0 |
N |
N |
CURRENT_TIMESTAMP |
创建时间: |
|
8 |
update_time |
timestamp |
19 |
0 |
N |
N |
CURRENT_TIMESTAMP |
更新时间: |
|
编号 |
名称 |
数据类型 |
长度 |
小数位 |
允许空值 |
主键 |
默认值 |
说明 |
|
1 |
upload_id |
int |
10 |
0 |
N |
Y |
上传ID |
|
|
2 |
name |
varchar |
64 |
0 |
Y |
N |
文件名 |
|
|
3 |
path |
varchar |
255 |
0 |
Y |
N |
访问路径 |
|
|
4 |
file |
varchar |
255 |
0 |
Y |
N |
文件路径 |
|
|
5 |
display |
varchar |
255 |
0 |
Y |
N |
显示顺序 |
|
|
6 |
father_id |
int |
10 |
0 |
Y |
N |
0 |
父级ID |
|
7 |
dir |
varchar |
255 |
0 |
Y |
N |
文件夹 |
|
|
8 |
type |
varchar |
32 |
0 |
Y |
N |
文件类型 |
|
编号 |
名称 |
数据类型 |
长度 |
小数位 |
允许空值 |
主键 |
默认值 |
说明 |
|
1 |
user_id |
mediumint |
8 |
0 |
N |
Y |
用户ID:[0,8388607]用户获取其他与用户相关的数据 |
|
|
2 |
state |
smallint |
5 |
0 |
N |
N |
1 |
账户状态:[0,10](1可用|2异常|3已冻结|4已注销) |
|
3 |
user_group |
varchar |
32 |
0 |
Y |
N |
所在用户组:[0,32767]决定用户身份和权限 |
|
|
4 |
login_time |
timestamp |
19 |
0 |
N |
N |
CURRENT_TIMESTAMP |
上次登录时间: |
|
5 |
phone |
varchar |
11 |
0 |
Y |
N |
手机号码:[0,11]用户的手机号码,用于找回密码时或登录时 |
|
|
6 |
phone_state |
smallint |
5 |
0 |
N |
N |
0 |
手机认证:[0,1](0未认证|1审核中|2已认证) |
|
7 |
username |
varchar |
16 |
0 |
N |
N |
用户名:[0,16]用户登录时所用的账户名称 |
|
|
8 |
nickname |
varchar |
16 |
0 |
Y |
N |
昵称:[0,16] |
|
|
9 |
password |
varchar |
64 |
0 |
N |
N |
密码:[0,32]用户登录所需的密码,由6-16位数字或英文组成 |
|
|
10 |
|
varchar |
64 |
0 |
Y |
N |
邮箱:[0,64]用户的邮箱,用于找回密码时或登录时 |
|
|
11 |
email_state |
smallint |
5 |
0 |
N |
N |
0 |
邮箱认证:[0,1](0未认证|1审核中|2已认证) |
|
12 |
avatar |
varchar |
255 |
0 |
Y |
N |
头像地址:[0,255] |
|
|
13 |
create_time |
timestamp |
19 |
0 |
N |
N |
CURRENT_TIMESTAMP |
创建时间: |
|
编号 |
名称 |
数据类型 |
长度 |
小数位 |
允许空值 |
主键 |
默认值 |
说明 |
|
1 |
group_id |
mediumint |
8 |
0 |
N |
Y |
用户组ID:[0,8388607] |
|
|
2 |
display |
smallint |
5 |
0 |
N |
N |
100 |
显示顺序:[0,1000] |
|
3 |
name |
varchar |
16 |
0 |
N |
N |
名称:[0,16] |
|
|
4 |
description |
varchar |
255 |
0 |
Y |
N |
描述:[0,255]描述该用户组的特点或权限范围 |
|
|
5 |
source_table |
varchar |
255 |
0 |
Y |
N |
来源表: |
|
|
6 |
source_field |
varchar |
255 |
0 |
Y |
N |
来源字段: |
|
|
7 |
source_id |
int |
10 |
0 |
N |
N |
0 |
来源ID: |
|
8 |
register |
smallint |
5 |
0 |
Y |
N |
0 |
注册位置: |
|
9 |
create_time |
timestamp |
19 |
0 |
N |
N |
CURRENT_TIMESTAMP |
创建时间: |
|
10 |
update_time |
timestamp |
19 |
0 |
N |
N |
CURRENT_TIMESTAMP |
更新时间: |
系统中应用的开发工具总结如下表所示。
表5-1开发工具
|
名称 |
工具 |
版本 |
|
操作系统 IDE(Integrated Development Environment) |
Windows Eclipse |
7/8/10 2017 |
|
服务器 |
Tomcat |
9.10.7 |
|
JDK(Java Development Kit) |
JDK |
Java SE 8.0 (1.8.0) |
|
数据库 浏览器 界面工具 |
MySQL 谷歌 Photoshop |
5.7 6.0 2016 |
未注册用户在用户注册界面uerRegister.jsp,输入新用户信息,点击注册后,新用户信息由界面传入控制层userAction,调用addUser(user)方法,通过userDAOImp向数据库用户表插入用户信息,由于用户账号是自动生成的,若成功则反馈注册成功,并提示新用户的用户账号;若失败则回到登录界面,并显示登录失败。
注册界面如下所示。
图5-1注册界面
用户注册关键代码如下所示。
/**
* 注册
* @return
*/
@PostMapping("register")
public Map<String, Object> signUp(HttpServletRequest request) throws IOException {
// 查询用户
Map<String, String> query = new HashMap<>();
Map<String,Object> map = service.readBody(request.getReader());
query.put("username",String.valueOf(map.get("username")));
List list = service.selectBaseList(service.select(query, new HashMap<>()));
if (list.size()>0){
return error(30000, "用户已存在");
}
map.put("password",service.encryption(String.valueOf(map.get("password"))));
service.insert(map);
return success(1);
}
public Map<String,Object> readBody(BufferedReader reader){
BufferedReader br = null;
StringBuilder sb = new StringBuilder("");
try{
br = reader;
String str;
while ((str = br.readLine()) != null){
sb.append(str);
}
br.close();
String json = sb.toString();
return JSONObject.parseObject(json, Map.class);
}catch (IOException e){
e.printStackTrace();
}finally{
if (null != br){
try{
br.close();
}catch (IOException e){
e.printStackTrace();
}
}
}
return null;
}
public void insert(Map<String,Object> body){
E entity = JSON.parseObject(JSON.toJSONString(body),eClass);
baseMapper.insert(entity);
log.info("[{}] - 插入操作:{}",entity);
}
用户在首页点击登录,进入用户登录界面uerLogin.jsp,输入用户账号和密码,点击登录,用户账号和密码信息由界面传入控制层userAction,调用userLogin(user)方法,通过userDAOImp向数据库用户表搜索该用户账号与密码,将最终结果反馈到前端。若成功则回到首页;用户成功登录,若失败则回到登录界面,并显示登录失败。
登录界面如下所示。
图5-2登录界面
登录界面关键代码如下所示。
/**
* 登录
* @param data
* @param httpServletRequest
* @return
*/
@PostMapping("login")
public Map<String, Object> login(@RequestBody Map<String, String> data, HttpServletRequest httpServletRequest) {
log.info("[执行登录接口]");
String username = data.get("username");
String email = data.get("email");
String phone = data.get("phone");
String password = data.get("password");
List resultList = null;
Map<String, String> map = new HashMap<>();
if(username != null && "".equals(username) == false){
map.put("username", username);
resultList = service.select(map, new HashMap<>()).getResultList();
}
else if(email != null && "".equals(email) == false){
map.put("email", email);
resultList = service.select(map, new HashMap<>()).getResultList();
}
else if(phone != null && "".equals(phone) == false){
map.put("phone", phone);
resultList = service.select(map, new HashMap<>()).getResultList();
}else{
return error(30000, "账号或密码不能为空");
}
if (resultList == null || password == null) {
return error(30000, "账号或密码不能为空");
}
//判断是否有这个用户
if (resultList.size()<=0){
return error(30000,"用户不存在");
}
User byUsername = (User) resultList.get(0);
Map<String, String> groupMap = new HashMap<>();
groupMap.put("name",byUsername.getUserGroup());
List groupList = userGroupService.select(groupMap, new HashMap<>()).getResultList();
if (groupList.size()<1){
return error(30000,"用户组不存在");
}
UserGroup userGroup = (UserGroup) groupList.get(0);
//查询用户审核状态
if (!StringUtils.isEmpty(userGroup.getSourceTable())){
String sql = "select examine_state from "+ userGroup.getSourceTable() +" WHERE user_id = " + byUsername.getUserId();
String res = String.valueOf(service.runCountSql(sql).getSingleResult());
if (res==null){
return error(30000,"用户不存在");
}
if (!res.equals("已通过")){
return error(30000,"该用户审核未通过");
}
}
//查询用户状态
if (byUsername.getState()!=1){
return error(30000,"用户非可用状态,不能登录");
}
String md5password = service.encryption(password);
if (byUsername.getPassword().equals(md5password)) {
// 存储Token到数据库
AccessToken accessToken = new AccessToken();
accessToken.setToken(UUID.randomUUID().toString().replaceAll("-", ""));
accessToken.setUser_id(byUsername.getUserId());
tokenService.save(accessToken);
// 返回用户信息
JSONObject user = JSONObject.parseObject(JSONObject.toJSONString(byUsername));
user.put("token", accessToken.getToken());
JSONObject ret = new JSONObject();
ret.put("obj",user);
return success(ret);
} else {
return error(30000, "账号或密码不正确");
}
}
登录用户在首页点击进入用户中心userCenter.jsp,再点击修改个人信息按钮进入userChangeInfo.jsp界面,系统根据session中存储的目前登录的用户的账号,向控制层userAction发送请求,搜索当前用户信息,userAction向userDAOImp调用queryByUserId(user),向数据库的用户表搜索当前用户信息并将用户信息以对象的形式层层返回到userChangeInfo.jsp界面,显示出当前用户的个人信息。
若用户要对个人信息进行修改,则通过修改当前信息之后点击确认,向控制层userAction发送更改后的用户信息,调用changeUser(user)方法,通过userDAOImp向数据库用户表更新用户信息,若成功则反馈注册成功,则返回的userChangeInfo.jsp界面被更改成功;若失败则显示修改失败。
-
-
- 宠物资讯模块
-
用户在登录状态下浏览宠物资讯时,点击加入宠物资讯信息后前台发起请求,将对应的宠物shuliang、id参数信息从前台传递GoumaiController类里,匹配到add()方法,add()方法调用GoumaiServiceImpl类的add()方法。
宠物资讯界面如下所示。
图5-3宠物资讯界面
-
-
- 购物商城模块
-
用户在登录状态下点击购物商城页面可将进行购物,通过筛选、排序等操作进行查看。
购物商城界面如下所示。
图5-4购物商城界面
用户在登录状态下点击地址管理页面通过查看收货人、手机号等信息进行修改等操作。
修改收货地址界面如下所示。
图5-5修改收货地址界面
用户在登录状态下点击订单管理页面可通过订单状态、排序等操作进行查看我的订单。
订单管理界面如下所示。
图5-6订单管理界面
用户在登录状态下点击宠物信息页面可通过关键字搜索、排序、宠物性别等操作进行查看宠物信息。
宠物信息界面如下所示。
图5-7宠物信息界面
用户在登录状态下点击领养反馈页面可通过填写标题、姓名、用户编号、反馈时间、反馈详情来发布领养反馈信息。
填写领养反馈界面如下所示。
图5-8填写领养反馈界面
-
- 管理员模块
- 网站管理模块
- 管理员模块
管理员在登录状态下点击网站管理页面通过查看轮播图、公告消息进行相应的操作。
公告消息管理界面图如下所示。
图5-9公告栏管理界面
-
-
- 人员管理模块
-
人员管理,管理员在此页面可以查看用户名、用户编号、姓名、性别等信息,并可根据需要进行删除、添加等操作
人员管理界面如下所示。
图5-10人员管理界面
-
-
- 内容管理模块
-
宠物资讯,管理员在此页面可以通过标题、封面图、标签等查看宠物信息,进行重置、删除、添加、查看评论等操作。
宠物资讯界面如下图所示。
图5-11宠物资讯界面
-
-
- 购物管理模块
-
订单列表,在此页面可以查看商品名称、订单号、商品图片、价格、订单状态等信息,进行查询、重置、删除等操作。
订单列表界面如下图所示。
图5-12订单列表界面图
宠物信息,在此页面可以查看宠物姓名、图片、宠物种类、宠物年龄、领养情况等信息,进行查询、重置、删除、添加等操作。
宠物信息界面如下图所示。
图5-13宠物信息界面图
宠物信息的添加界面如下图所示。
图5-14宠物信息添加界面图
领养反馈,在此页面可以查看标题、用户编号、姓名、反馈时间、反馈详情等信息,进行查询、重置、删除、添加等操作。
领养反馈界面如下图所示。
图5-15领养反馈界面图
管理员选择个人管理的修改本人密码。通过密码框输入现密码和2次新密码,如果现密码错误,则提示修改失败。如果2次新密码不一致,则提示修改失败。都没问题的话,系统提示修改成功,并返回登录界面。
软件测试是软件开发完成后必须经过的一道程序,它在软件开发过程中地位十分重要,需要由专业的测试工程师来对软件进行各方面的测试,大到功能模块测试,小到代码的单元测试,这对测试工程师来说需要有足够的耐心和专业的测试方案,软件测试归根结底就是对软件的结构和功能的综合测评,需要做到结构稳定和功能正确,二者兼顾。软件测试也叫寻找系统bug的过程,世界上没有完美无缺、不存在bug的软件,只能将软件的bug降到最低最小,来追求极致。
登录测试是系统最开始就要进行,测试用户能否登录,才能完成后续的功能操作。
登录测试用例表如下所示。
表6-1登录测试
|
用例编号 |
YL001 |
程序版本 |
1.00 |
|
功能名称 |
使用者登录测试 |
编制人 |
李铁蛋 |
|
功能描述 |
根据用户的登录情况测试 |
||
|
用例目的 |
测试用户登录情况是否正确 |
||
|
测试项 |
测试数据 |
测试结果 |
预期结果 |
|
用户名 |
为空 |
请输入用户名 |
请输入用户名 |
|
密码 |
为空 |
请输入密码 |
请输入密码 |
|
用户密码组合 |
用户名:klouse 密码 klouses |
用户与密码不匹配 |
用户与密码不匹配 |
|
用户密码组合 |
用户名 : klouse 密码 klouse |
进入系统 |
正确的用户名和密码 登录系统 |
管理员在发布信息页面,通过按照预先格式发布信息,如果因为输入时候缺少相关内容,就不能发布成功,且有相应错误提示
信息录入发布测试用例表如下所示。
表6-1信息录入发布测试
|
用例编号 |
YL002 |
程序版本 |
1.00 |
|
功能名称 |
信息发布测试 |
编制人 |
李铁蛋 |
|
功能描述 |
对使用者发布或者录入信息进行测试,判断其功能是否达到预期的要求 |
||
|
用例目的 |
对系统使用者录入发布信息进行原型测试。 |
||
|
测试项 |
测试数据 |
测试结果 |
预期结果 |
|
属性1 |
为空 |
请输入属性1对应的数据 |
请输入属性1对应的数据 |
|
属性2 |
为空 |
请输入属性2对应的数据 |
请输入属性2对应的数据 |
|
属性3 |
为空 |
请输入属性3对应的数据 |
请输入属性3对应的数据 |
|
全部输入 |
数据均填入 |
录入发布成功 |
录入发布成功 |
管理员在更新信息页面,通过按照预先格式更新信息,如果因为输入时候缺少相关内容或者更新的数据不符合当前规范的话,就不能更新成功,且有相应错误提示
信息更新测试用例表如下所示。
表6-1信息更新测试
|
用例编号 |
YL003 |
程序版本 |
1.00 |
|
功能名称 |
信息更新测试 |
编制人 |
李铁蛋 |
|
功能描述 |
对使用者更新信息进行测试,判断其功能是否达到预期的要求 |
||
|
用例目的 |
对系统使用者更新信息进行原型测试。 |
||
|
测试项 |
测试数据 |
测试结果 |
预期结果 |
|
属性1 |
编号:321 |
编号更新成功 |
编号更新成功 |
|
属性2 |
名称:名称1 |
名称更新成功 |
名称更新成功 |
|
属性3 |
内容:内容1234内容 |
内容更新成功 |
内容更新成功 |
|
全部输入 |
数据均未更改 |
更新成功 |
更新成功 |
管理员在信息页面,通过点击数据删除按钮来删除该条数据,如果该数据和其他数据有关联,则提示是否确定删除。
信息删除测试用例表如下所示。
表6-1信息删除测试
|
用例编号 |
YL004 |
程序版本 |
1.00 |
|
功能名称 |
信息删除测试 |
编制人 |
李铁蛋 |
|
功能描述 |
对使用者删除信息进行测试,判断其功能是否达到预期的要求 |
||
|
用例目的 |
对系统使用者删除信息进行原型测试。 |
||
|
测试项 |
测试数据 |
测试结果 |
预期结果 |
|
数据1 |
无任何关联的数据1 |
数据删除成功 |
数据删除成功 |
|
数据2 |
和其他数据有关联的数据2 |
请确认是否删除 |
请确认是否删除 |
在经过之前的所有的工作之后,通过对软件的测试方法、测试原则还有典型的测试用例进行全面的、深入的介绍。经过对系统的全面测试,系统目前所具有的所有功能均成功的实现并且通过了测试,整个系统实现了基于 Java 开发的期望。
宠物领养系统采用SSM框架开发,该系统非常完美的集优点于一身,成熟、强大、易理解易使用,通过使用这个结构,降低了开发的难度。本系统实现了基于SSM的宠物领养系统,将数据操作维护的过程转化成电脑操作流程,具体实现了对系统人员管理、宠物信息数据维护、领养反馈数据维护,并提供查询统计功能来对宠物领养系统的相关数据进行统计分析,让使用者能更清晰的掌握运营情况,帮助使用者进行数据操作维护,简化工作流程,提高工作效率和盈利。
目前完成的宠物领养系统,还有许多有待改进的地方。一个是功能上的改进,用户理应可以修改自己的相关信息,故应增设个人中心功能;另外,系统如果能提供更多的功能就会使得系统更加丰富和多样化,比如数据当前分析和未来预测等。第二个是技术上的改进,由于对开发框架不太熟悉,权限管理这部分,本系统采用一个Java页面来规定好导航栏,即跳转的页面,这相对比较不灵活,如果将URL路径记录到数据库并实现增删查改会比较好;另外就是对EasyUI的使用还不够熟练,视觉效果和界面观感有待提升,希望日后能对这个系统有所改进。
参考文献
[1]李亚君. 基于SSM框架的B2C电子商城系统的设计与实现[D].合肥工业大学,2022.
[2]焦宇,李民,王欢,余开朝. 基于MySQL性能调优的推荐系统优化设计[J]. 软件导刊,2022,21(09):108-112.
[3]欧阳桂秀. 基于Java和MySQL的数据库管理系统的设计与实现[J]. 信息记录材料,2022,23(09):240-242.
[4]杨卓凡. 基于MySQL不同存储引擎下数据存储效率研究[J]. 电脑知识与技术,2022,18(21):18-20.
[5]王景. 基于MySQL的数据库查询性能优化技术研究[J]. 电脑与电信,2022,(06):90-93.
[6]He Xinbin,Bai Yongbin,Yue Lisen,Wang Haixiao,Liu Yi. Design and Implementation of Information System Based on Java Technology Platform[J]. Journal of Physics: Conference Series,2021,2033(1).
[7]金馨. 基于SSM的宠物店线上运营系统的设计与实现[D].首都经济贸易大学,2021.
[8]周粉妹,吴仁平,钱荣华,陈思. 基于SSM的宠物领养网站设计[J]. 扬州职业大学学报,2021,25(01):32-35.
[9]李艳杰. MySQL数据库下存储过程的设计与应用[J]. 信息技术与信息化,2021,(01):96-97.
[10]王亚文,赵翠. 基于SSM框架的社区宠物信息管理系统设计与分析[J]. 电脑编程技巧与维护,2021,(01):103-105.
[11]吴文洋,刘世宇. 基于B/S架构宠物领养管理系统设计[J]. 软件,2020,41(11):85-87.
[12]. Design and Implementation of ERP System Based on SSM Framework[J]. ,2020,440(5).
[13]. Design and Implementation of Loan Management System using ISI Server, PhP and MySql[J]. International Journal of Recent Technology and Engineering,2019,8(4).
[14]Ping Wanxin,Chen Yuankun,Hou Xiaoyan. Design of Campus Bicycle Rental Management System Based on SSM Framework[J]. Journal of Physics: Conference Series,2019,1314.
[15]Wu Jihong,Wang Junmei,Shi Dongling. Design and Research of University International Cooperation Office Platform Based on SSM Framework[A]. Jilin Province Science and Technology (S&T) Innovation Center for Physical Simulation and Security of Water Resources and Electric Power Engineering、The Cooperative Innovation Center of Wind Power Equipment and Energy Conversion, Hunan Institute of Engineering、St. John’s University、Hunan Internet of Things Association.Proceedings of 2019 International Conference on Virtual Reality and Intelligent Systems (ICVRIS 2019) Volume I[C].Jilin Province Science and Technology (S&T) Innovation Center for Physical Simulation and Security of Water Resources and Electric Power Engineering、The Cooperative Innovation Center of Wind Power Equipment and Energy Conversion, Hunan Institute of Engineering、St. John’s University、Hunan Internet of Things Association:第三届数字制造与自动化国际会议(ICDMA2012会务组),2019:229-232.
[16]Yun Quan. Design and Implementation of E-commerce Platform based on Vue.js and MySQL[A]. Wuhan Zhicheng Times Cultural Development Co., Ltd..Proceedings of the 3rd International Conference on Computer Engineering, Information Science & Application Technology(ICCIA 2019)[C].Wuhan Zhicheng Times Cultural Development Co., Ltd.:武汉志诚时代文化发展有限公司,2019:460-465.
[17]杨华. 基于SSM的宠物店信息系统的设计与实现[D].吉林大学,2019.
[18]Di Lu,Yuping Qiu,Chun Qian,Xi Wang,Wei Tan. Design of Campus Resource Sharing Platform based on SSM Framework[J]. IOP Conference Series: Materials Science and Engineering,2019,490(6).
[19]Evaristus Didik Madyatmadja,Chelsea Adora. Designing and Using a MySQL Database for Human Resource Management[J]. Advances in Science Technology and Engineering Systems Journal,2019,4(6).
[20]Di Lu,Yuping Qiu,Chun Qian,Xi Wang,Wei Tan. Design of Campus Resource Sharing Platform based on SSM Framework[A]. 博思学术交流中心.Proceedings of the 2nd International Seminar on Computational Intelligence, Engineering and Technology(SCIET2018 )[C].博思学术交流中心:上海筱虞文化传播有限公司,2018:477-482.
致谢
在老师的教导和帮助下,本人完成了本篇论文,老师对论文的内容、格式都有非常严格的要求,在我写毕业论文的过程中,他多次给出了建议,并定期检查,对我们严格要求,帮助我们在文档的编写上写到极致和正确,他这种教学和工作态度,让我对他产生无限的敬佩感和尊敬感。写毕业论文的同时,作为应届生,我也忙着找工作中,遇到了很多选择,感到困惑迷茫的时候,老师给了我很多意见,感谢老师的耐心开导,跟她的聊天我明白了许多。
我还要感谢我的父母,一直以来都非常支持和相信我,在精神和经济上给了我很多力量,如今我将毕业走上工作之路,终于能报答父母的养育教导之恩。还有我大学期间所有老师和全体同学,遇到问题时,这些老师同学总是无私地帮助我,真的非常感谢,我也会加油努力成长为一个有用的人。
关注●点赞收藏并私信博主,免费领取项目源码哦~
更多推荐


所有评论(0)